Anàlisi observacional d’una modalitat extrema d’skateboard: el downhill skateboarding
*Correspondència: Saül Aixa-Requena sar.lete35@gmail.com
Citació
Aixa-Requena, S., Camerino, O. & Iglesias, X. (2025). Observational analysis of an extreme skateboarding modality: downhill skateboarding. Apunts Educación Física y Deportes, 160, 35-48. https://doi.org/10.5672/apunts.2014-0983.es.(2025/2).160.05
Resum
El downhill skateboarding de competició és una modalitat extrema de monopatí (skateboard) que consisteix a baixar a màxima velocitat amb monopatí (skate) per una carretera tallada al trànsit amb un pendent pronunciat i nombrosos revolts. Els comportaments dels competidors (riders) en una cursa de downhill skateboarding, on poden agafar velocitats superiors a 100 km/h, no han estat mai estudiats. L’objectiu del treball fou construir un instrument d’observació que ens permetés registrar els seus comportaments en competició i fer una anàlisi estadística de la variància ANOVA i khi quadrat per detectar la variabilitat d’aquest comportament segons el posicionament dels riders durant la cursa, juntament amb l’anàlisi de patrons temporals (T-Patterns). Es van implementar els softwares lliures LINCE PLUS i Theme 6 EDU per enregistrar 23 participants en les finals, semifinals i finals de consolació del circuit de Kozakov (República Txeca) dels anys 2015-2022 en la categoria Open. Malgrat que no es van detectar diferències significatives en les accions segons el posicionament en la cursa dels competidors (p >.05) ni tampoc en els T-Patterns, sí que s’evidencia una relació significativa amb el tipus de traçada del revolt (p <.05). És a dir, els competidors van fer la mateixa traçada en el revolt independentment del posicionament en la cursa, això sí, cada revolt d’una manera concreta segons les característiques d’aquest. L’instrument d’observació (OSKATE) pot ser útil per preparar les competicions d’aquest esport d’alta velocitat, i d’altres com l’esquí i el motor, per adaptar-se a les condicions dels diferents circuits de competició.
Introducció
El downhill skateboarding, modalitat extrema d’skateboard, representa un desafiament esportiu emocionant i arriscat que posa a prova diferents capacitats com són la força, l’equilibri i la coordinació com en l’snowboard–cross (Platzer et al., 2009; Vernillo et al., 2018), juntament amb la capacitat de gestionar l’estrès, mantenir la concentració i prendre decisions ràpides en condicions canviants, com en altres esports de risc (Reid i Lightfoot, 2019).
L’skateboard va tenir els seus orígens al voltant de la dècada de 1950 a Califòrnia, quan uns surfistes creatius van utilitzar trossos de taules de surf trencades, a les quals van afegir eixos i rodes de patins que els permetien surfejar els carrers quan les onades eren escasses (Amtmann et al., 2013). Amb el pas dels anys, es van fer canvis significatius en el material, incloent-hi canvis en la forma de les taules, la geometria dels eixos i les mides de les rodes, que van donar lloc a diferents modalitats segons la configuració de les parts del monopatí (Prentiss et al., 2011), fins arribar al que avui en dia és el downhill skateboarding.
El downhill skateboarding és una modalitat extrema de skate que consisteix a baixar una carretera en el mínim temps possible amb taules de fusta, fibra de vidre i carboni d’uns 76 cm de llarg i 23 cm d’ample, rodes de 78 mm i eixos de 100-120 mm. Les competicions, segons l’entitat organitzadora, poden tenir límits d’equipament: taules de fins a 122 cm de llarg, eixos de menys de 305 mm, rodes de 65-110 mm i un pes màxim de 6 kg. Les competicions tenen rondes classificatòries cronometrades i, després, curses d’oposició de 4 en 4 fins a les finals. Conegut també com a downhill longboarding, el terme downhill skateboarding (DHSk8) s’ha popularitzat recentment. Després de la dissolució de la International Downhill Federation (IDF) el 2023 (fundada el 2012), actualment la World Downhill Skateboarding Championship (WDSC) i la World Skate Games (WSG) són les competicions internacionals.
Tot i que sí que hi ha alguns treballs sobre l’skateboard, constatem que hi ha pocs estudis científics sobre el downhill skateboarding. Podem trobar estudis descriptius sobre les lesions més comunes (Russell et al., 2019); propostes d’entrenament, de la preparació física per millorar la postura del competidor (tuck) (Pereira da Silva et al., 2017); recerques sobre bioenergètica, empenyent-se a diferents velocitats (Amtmann et al., 2013; Board i Browning, 2014), i treballs sobre aerodinàmica amb diferents cascs (Hart et al., 2010).
Els requisits d’aquesta especialitat esportiva estan centrats en els mecanismes de decisió perceptivomotrius (equilibri, propiocepció…) (Castañer i Camerino, 2022) i també contextuals (característiques de l’entorn en què es practica: asfalt, temperatura, revolt, adversaris…). El downhill skateboarding requereix habilitats com l’air braking, virar, derrapar o traçar. A més, l’habilitat de fer una parada completa i ràpida és crucial (Kamberg, 2017). El control d’aquestes habilitats tècniques és molt rellevant tant per guanyar com per simplement sobreviure i poder seguint practicant aquest esport de risc.
En aquest esport, com en altres esports d’alta velocitat com l’esquí alpí o els esports de motor, les condicions visuomotores tenen un paper important ja que són una eina d’anticipació de la trajectòria a seguir (Tuhkanen et al., 2021) i per tant provoquen un control de la direcció del cos. Però en competició, davant d’un imprevist per culpa dels adversaris, aquesta mirada i anticipació de trajectòria passa a no poder desenvolupar-se amb facilitat. Per tant, sembla lògic que durant una cursa els riders tinguin comportaments diferents segons la seva visibilitat, la posició dels rivals i la seva pròpia posició durant la cursa.
Els experts en esports d’alta velocitat utilitzen estratègies cognitives específiques i processos cerebrals predictius per millorar el seu rendiment (Lappi, 2022). Lappi (2022) explora la jerarquia cognitiva en esports d’alta velocitat, com l’automobilisme. Destaca tres nivells: Navegació (selecció de rutes), Guia (definició de la ruta desitjada) i Control (coordinació sensoriomotriu). La idea central és que aquests nivells processin informació de manera diferent, amb una novetat en la interpretació dels conceptes centrals, com punts de referència i waypoints, integrats mitjançant chunking. Es poden entendre els chunks com a patrons significatius emmagatzemats a la memòria de treball i transferits a la memòria a llarg termini. Amb l’experiència, aquests chunks permeten la identificació ràpida de situacions complexes amb molts elements, la qual cosa augmenta la capacitat de codificar informació malgrat les limitacions de la memòria de treball i l’atenció. Aquest model també es pot aplicar en el downhill skateboarding, on la preparació prèvia visuomotora i la presa de decisions poden tenir un paper clau en el rendiment dels practicants. Tot i que els chunks puguin ajudar a actuar davant de situacions complexes, el camp de visió i la proximitat als rivals poden afectar aquesta presa de decisions.
A més, practicar aquest esport implica un estrès psicològic, un efecte que varia durant la cursa, com en altres esports de risc i d’oposició (Reid i Lightfoot, 2019). Aquest estrès mental és omnipresent entre els atletes, juntament amb una percepció del risc i presa del risc que influeix directament sobre la presa de decisions (Powell, 2007). Aquest estrès, que afecta la fisiologia i el funcionament del cos, pot fer els moviments menys fluids i ineficients (Reid i Lightfoot, 2019), la qual cosa pot portar a errades tècniques i de decisió. Tot i això, la resposta a certes situacions desfavorables és molt individual i l’experiència pot ser un dels motius per a la disminució del rendiment (Barthel et al., 2020).
Resumint, el downhill skateboarding és un esport en què els patrons motrius dels competidors, les condicions visuomotores, els mecanismes d’anticipació, la presa de decisions i el control emocional poden tenir un paper crucial, ja que, com en els esports de motor (Lappi, 2022), un petit error et pot fer guanyar o perdre la cursa.
Donat que la competició analitzada és d’alt nivell i es pressuposa que tots els esportistes tenen una tècnica altament desenvolupada, aquest treball es va centrar en analitzar si el posicionament dels competidors durant una cursa de downhill skateboarding afecta les seves accions, així com en investigar l’existència d’un patró motriu recurrent en aquesta modalitat competitiva.
Així doncs, l’objectiu principal era crear un instrument, utilitzant la metodologia observacional, que permetés detectar comportaments dels riders segons el posicionament en la cursa i durant tota la baixada, per registrar i analitzar la relació de les diferents conductes de zona de frenada, tipus de frenada, traçada, estabilitat, tuck i interaccions amb rivals. A posteriori, utilitzant aquest instrument, es van registrar les conductes dels riders participants en l’estudi per fer una anàlisi estadística descriptiva i una d’inferencial amb anàlisi de la variància ANOVA i khi quadrat, per acabar de complementar-la amb una anàlisi de T-Patterns. Això pot proporcionar una comprensió més profunda de les dinàmiques de la competició en aquest esport, que ofereixi als riders una orientació per millorar la seva estratègia de competició i preparació.
Metodologia
Disseny observacional
Per a l’estudi es va utilitzar un disseny observacional P/I/M (puntual, idiogràfic i multidimensional) i intra-sessional perquè no hi va haver seguiment temporal dels participants al llarg de les temporades (Anguera et al., 2011). Puntual perquè analitzava només les semifinals i finals de la categoria Open de la competició al circuit de Kozakov (República Txeca); idiogràfic perquè s’analitzaven tots els participants com una unitat, i multidimensional perquè s’analitzaven diferents dimensions en relació amb la posició de la cursa, l’orientació del cos i altres aspectes biomecànics i de comportament.
Participants
Es van analitzar un total de 23 riders d’entre 18 i 32 anys, dels quals 22 eren del sexe masculí i 1 del sexe femení. Van ser analitzats a través de 20 enregistraments en vídeos d’uns 3 min de diferents competicions (finals, semifinals i finals de consolació) al circuit de Kozakov dels anys 2015-2022. La categoria va ser la d’Open, la més alta i oberta a tothom. Les gravacions triades eren de caire públic (Youtube o Facebook de la IDF). Per tant, seguint les guies de principis ètics descrites per l’Associació Americana de Psicologia, com que estaven publicades a internet i estaven gravades en un entorn natural, no es va haver de demanar consentiment informat als participants (American Psychological Association, 2017). El registre es va fer els mesos de febrer i març del 2024.
Els criteris d’inclusió dels vídeos analitzats van ser els següents: poder fer el seguiment de com a mínim un participant durant tota la baixada, des del començament de la cursa fins que passaven la línia de meta; una qualitat d’imatge prou bona i que en la gravació hi participessin com a mínim dos competidors. El criteri d’exclusió de la tria de les gravacions i els competidors va ser la inobservabilitat de les accions del rider analitzat durant tota la baixada. Si el competidor apareixia en més d’un vídeo i complia els criteris d’inclusió, es va agafar el més recent.
Materials i instruments
L’instrument de registre fou LINCE PLUS (Soto et al., 2019, 2022) en la seva versió 1.3.2. per a Mac Os Catalina 10.15.7. Aquest programari lliure ja ha sigut validat i utilitzat en diferents contextos esportius (Borderias et al., 2024; Lacasa et al., 2023).
A la Taula 1 presentem l’instrument d’observació amb exemplificacions d’alguns dels criteris i categories. Per a l’anàlisi de T-Patterns, es van eliminar els criteris de stance, temps en tuck i orientació del cos en el revolt perquè no proporcionaven informació seqüencial significativa o consistent, ja que són aspectes estàtics o que varien de manera independent de les seqüències conductuals clau analitzades en aquest estudi.

Taula 1
Instrument d’observació per a l’anàlisi observacional del downhill skateboarding (OSKATE).
L’estudi de patrons temporals (T-Patterns) en l’esport es concep com un mètode d’anàlisi de dades observacionals que, mitjançant un algoritme matemàtic, fa visibles conductes ordenades de manera seqüencial i temporal (Bakeman i Quera, 2011; Camerino et al., 2014). També podem definir els T-Patterns com els esdeveniments que tenen lloc concurrentment o seqüencialment amb més freqüència de la que s’esperaria aleatòriament si tots els esdeveniments estiguessin distribuïts de manera independent (Anguera et al., 2023). És a dir, és una manera de descobrir, sistematitzar i analitzar estructures regulars de conducta (Magnusson, 2020). L’estudi de T-Patterns ha estat de gran utilitat en diferents contextos esportius i educatius (Castañer et al., 2020; Prieto et al., 2016).
Procediment
El disseny de l’instrument observacional i el seu procés de validació es van efectuar en tres etapes successives: primer es va fer una revisió de la literatura i elecció dels principals criteris i categories a incorporar en l’instrument per després elaborar una proposta d’instrument d’observació amb experts en metodologia observacional i en l’especialitat esportiva estudiada. Per acabar, vam passar a una comprovació de la validesa de contingut de l’instrument observacional creat a través d’un panell d’experts, per assegurar que mesurem allò que pretenem en el nostre objectiu.
Aquesta tercera fase de validació es va dur a terme mitjançant el criteri d’autoritat (Anguera i Blanco, 2003) expressat pel judici d’un panell de 13 persones expertes. Aquestes persones comptaven amb una experiència superior als 4 anys en competicions internacionals, alguns amb podis mundials i, entre d’altres, titulacions com Tècnic de Nivell 1 Skateboarding o graduats en Ciències de l’Activitat Física i de l’Esport. Els experts van avaluar, mitjançant una enquesta elaborada amb Google Forms, cadascun dels 10 criteris de l’instrument d’observació, assignant una resposta de validació (SÍ o NO) a cadascuna de les 46 categories de l’instrument. El principal objectiu d’aquesta fase era validar l’instrument utilitzant una metodologia basada en el percentatge de coincidències positives, considerant les respostes SÍ-SÍ com a indicador de consens positiu sobre la validesa dels criteris.
Per analitzar les dades, es va calcular el percentatge de coincidències positives (n = 3,289), corresponents a les respostes coincidents afirmatives entre els experts, sobre el total de possibles coincidències (n = 3,588). Aquest percentatge es va obtenir contrastant les respostes de cada expert (n = 46) amb les dels altres experts (n = 12) de manera individual. Així, es va obtenir una proporció de coincidències positives del 91.7 %, la qual cosa reflecteix un alt nivell d’acord entre els experts en la validació dels criteris proposats.
Per assegurar la precisió dels resultats, es va calcular un interval de confiança del 95 % utilitzant el model binomial aplicat amb la funció binom.test() de RStudio (© 2009-2021 RStudio, PBC v.1.4.1717). Els resultats van proporcionar un interval de confiança que oscil·lava entre 90.7 % i 92.6 %, el qual reafirmava la robustesa del percentatge de coincidències observat i, per tant, la validesa de l’instrument d’observació. Després de la validació de l’instrument i d’un període d’entrenament en el seu ús, un expert de l’esport i un dels autors de l’estudi van fer un total de 63 registres en l’anàlisi de dues baixades diferents. Es va calcular la fiabilitat inter-observador comparant els registres de l’expert amb els de l’autor a través de LINCE PLUS i es va obtenir un índex estadístic de kappa de .983. Quant a la fiabilitat intra-observador, l’autor va repetir el registre en dues ocasions, amb un interval de 10 dies, i va obtenir un índex de kappa de .988. Un cop finalitzat el procés de fiabilitat, es van registrar les dades de tots els subjectes a través de LINCE PLUS. Després, se’n van exportar els resultats en .csv i .txt per analitzar-los posteriorment.
Anàlisi de dades
Les dades descriptives, referents al recompte de les variables qualitatives de l’estudi (els criteris i les categories de l’instrument d’observació (OSKATE)), es presenten amb freqüències i percentatges (Taula 2). Per a les variables quantitatives de l’estudi (temps en tuck, duració del tuck, frenades i registres), es comprova la normalitat de la distribució de dades i se’n presenta la tendència i variació i els valors mínims i màxims (Taula 3): per a aquelles amb distribució simètrica es presenten la mitjana i la desviació estàndard; per a aquelles amb distribució asimètrica es presenten la mediana i la seva amplitud interquartil.


Taula 3
Dades descriptives i inferencials de variables quantitatives globals i segons posició final.
Per analitzar la relació entre les variables quantitatives i el posicionament final es va comprovar el supòsit de normalitat amb la prova de Saphiro-Wilk i la seva homoscedasticitat amb el test de Levene (Taula 3). Per comprovar la dependència de les variables, es va fer una anàlisi de la variància ANOVA, obtinguda a través de la prova no paramètrica de Kruskal-Wallis, i se’n van comparar els resultats segons la posició final del competidor i afegint-hi la magnitud de l’efecte a través d’eta al quadrat (η2), on η2 < .1 efecte trivial, .1 < η2 < .25 efecte petit, .25 < η2 < .37 efecte mitjà, η2 > .37 efecte important (Taula 3).
Per fer una anàlisi estadística comparativa del comportament, segons el posicionament en la cursa, es va analitzar la relació entre les següents variables qualitatives: el posicionament en cursa, la sortida, el temps en tuck, les zones i el tipus de frenades, l’orientació i les traçades del revolt, la postura i l’estabilitat durant el revolt, el número de revolt i la interacció amb els rivals. La valoració de la dependència entre les diferents variables qualitatives es va fer mitjançant taules de contingència amb la prova de khi quadrat amb la correcció de Yates (χ²cc), estimant-ne la intensitat d’associació mitjançant la V de Cramer (V), on V ≥ .04 efecte petit, V ≥ .13 efecte moderat, V ≥ .22 efecte gran (Taula 4).

El nivell de significació en totes les proves va ser de p < .05 i es van executar amb el programari informàtic JASP versió 0.18.1 (Jasp Team, 2024) i Microsoft Excel versió 16.66.1, ambdós programes per a MacOs Catalina 10.15.7.
Finalment, per efectuar una anàlisi de T-Patterns, vam exportar el registre en format .txt al programari Theme6Edu versió 08 (Magnusson, 2017) amb els següents criteris de cerca: a) presència d’almenys 3 T-Patterns; b) ajustament de reducció de la redundància del 90 % per a la incidència de T-Patterns similars, c) nivell de significació de .001, i d) opció Fast activada al mode d’intervals crítics.
Les dades es van publicar al Repositori de Dades de Recerca (CORA) a l’enllaç següent: https://doi.org/10.34810/data1346 (Aixa-Requena, 2024).
Resultats
Estadística descriptiva i inferencial
Als resultats presentats a la Taula 2 es pot observar com el 100 % dels riders van fer una sortida màxima; d’aquests un 78 % eren regulars (cama esquerra davant). El total d’accions estava distribuït bastant equitativament entre els que acabaven en 1a, 2a o 3a posició (~30 %). La majoria de frenades van ser entrant al revolt (53 %) i derrapant amb els guants a terra (81 %). La majoria de les traçades dels diferents revolts van ser d’exterior-interior-exterior (64 %) i estables (73 %). De les interaccions amb els rivals, cal destacar-ne el 48 % d’avançaments, el 29 % de rebufs i el 20 % de manteniment darrere el contrincant.
Les dades descriptives referents al recompte global de les variables quantitatives d’estudi es poden trobar resumides a la Taula 3 amb la seva tendència, variació, mínim i màxim. En aquesta taula, s’observa que la tendència del temps en tuck total durant una cursa era de 86 segons, amb una duració de 12 segons cada cop que es feia la postura esmentada. En general, els riders van frenar un total d’unes 5 vegades (5.04 ± 2.46) per cursa i es van fer uns 37 registres (37.13 ± 6.88) per competidor.
Les mateixes dades distribuïdes segons la posició final es poden veure també a la Taula 3, amb l’afegit de l’interval de confiança (IC 95 %) i les dades referents a l’anàlisi de la variància. En aquesta Taula 3, es pot veure que no hi ha cap variable que tingui diferències significatives en la comparació segons posició final (p-ANOVA > .05), ni en el total de registres (estadístic = 2.925; p = .403; η2 = .087), el temps en tuck total (estadístic = 1.809; p = .613; η2 = .108) o el total de frenades (estadístic = 1.481; p = .687; η2 = .078), i tots amb una magnitud de l’efecte trivial (η2 < .1) o petit (.1 < η2 < .25).
A la Taula 4, es pot observar la interdependència entre les diferents variables qualitatives. En destaquen aquelles en les quals es va detectar una dependència significativa, com la zona de frenada i la frenada (χ2cc(16, N = 116) = 124.380; p < .001; V = .518), la traçada i l’estabilitat en el revolt (χ2cc(35, N = 117) = 58.143; p = .008; V = .315), les interaccions i la posició durant la cursa (χ2cc(15, N = 74) = 79.910; p < .001; V = .600), el número de revolt i la frenada (χ2cc(16, N = 116) = 26.854; p = .043; V = .241) i el número de revolt i la zona de frenada (χ2cc(16, N = 116) = 71.370; p < .001; V = .319). Totes amb una magnitud de l’efecte gran (V ≥ 0.22).
Anàlisi de T-Patterns
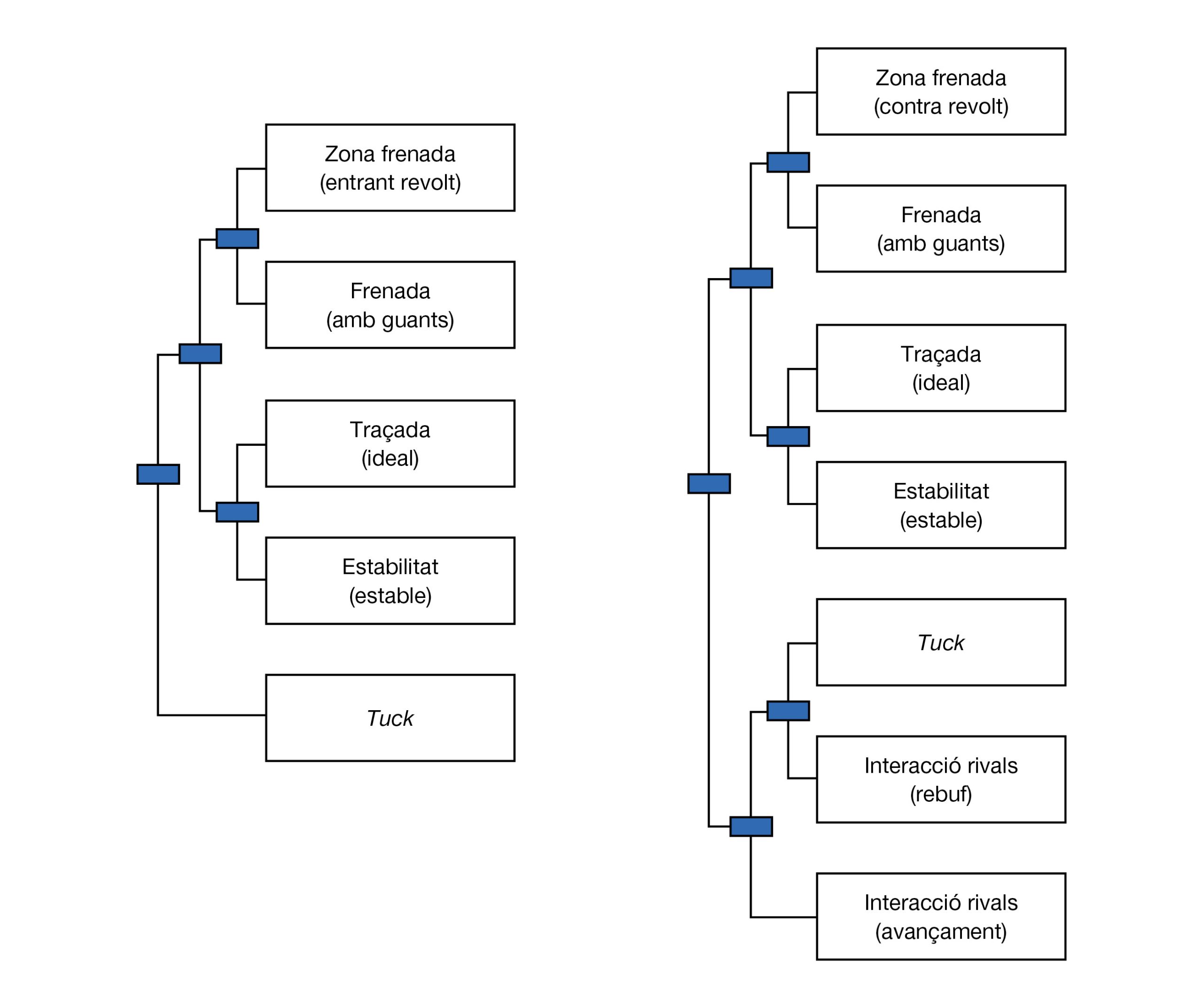
En l’observació dels resultats extrets de Theme6Edu, s’evidencien uns patrons motrius recurrents i ràpids durant una cursa de downhill skateboarding, en dos tipus de figures: a) T-Patterns obtinguts, que la Figura 1 il·lustra en forma de dendrograma o gràfic d’arbre, els quals indiquen els patrons més rellevants al llarg de les diferents curses i participants; b) representació d’un d’aquests patrons detectats a través d’una seqüència d’imatges d’aquests esdeveniments i la seva il·lustració (Figura 2).

Al dendrograma de conductes de la Figura 1, es recullen les dues successions de patrons típics que van aparèixer en analitzar els comportaments dels participants durant la competició. Aquests són patrons que segueixen una successió temporal en un interval petit de temps. La successió no es diferenciava entre el posicionament dels participants. Els patrons esmentats seguien una seqüència de zona de frenada – frenada – traçada – estabilitat – tuck (+ interacció rivals) que exemplifiquem a la Figura 2.

Finalment, presentem un exemple del que normalment succeeix en la cursa: una repetició enllaçada del patró exposat anteriorment (zona de frenada – frenada – traçada – estabilitat – tuck), en concret, d’un rider en 3a posició (Figura 3).

Discussió
L’objectiu principal del present estudi era construir un instrument d’observació que permetés analitzar les diferències en els comportaments segons el posicionament dels participants durant la cursa. Les dades obtingudes mostren resultats semblants en els comportaments dels competidors segons el seu posicionament. En la majoria de casos, els participants frenaven entrant al revolt o de contra revolt, amb els guants a terra, i feien una traçada d’exterior-interior-exterior estable. Per tant, no s’han detectat diferències estadísticament significatives en les accions dels competidors segons el posicionament, excepte en les interaccions, les quals sí que han mostrat variacions en el tipus i la quantitat segons el posicionament; els de primera i quarta posició són els riders amb menys interaccions. Els T-Patterns tampoc varien segons el posicionament durant la cursa i el patró més típic és el d’una seqüència de zona de frenada – frenada – traçada – estabilitat – tuck (+ interacció rivals). No obstant això, les variables com la zona, el tipus de frenada, l’estabilitat, la traçada i el revolt sí que mantenien relació de dependència entre elles.
Aquestes dades poden xocar amb les trobades en els esports de motor. Per exemple, normalment els pilots han d’anar ajustant quina traçada faran segons les condicions de la cursa (posició, localització dels rivals davant o darrere, condicions de la carretera…), cosa que requereix grans nivells de concentració per no tenir accidents (Ledesma et al., 2015). De vegades, aquesta línia òptima es pot veure afectada per una lluita per la posició i els avançaments (Heilmeier et al., 2018) o fins i tot per l’estat psicofisiològic dels competidors (Filho et al., 2015). Per tant, l’entorn de competició, teòricament, hauria d’afectar el comportament i les estratègies d’afrontació dels revolts dels participants. Ara bé, si no hi ha res que impedeixi agafar la millor línia, els pilots tendeixen a tenir un patró molt estable del pas del revolt, d’acord amb el seu estil (Löckel et al., 2022).
Aquest últim sembla el cas d’aquesta recerca, on en general el comportament dels competidors no varia segons el posicionament, ja que no s’han produït gaires situacions de lluita de la posició on els rivals interferien en la traçada d’una línia òptima. Pel mateix motiu, en el present treball els T-patterns tampoc varien segons el posicionament durant la cursa. Les diferències en les interaccions segons la posició es podrien explicar perquè els que estaven en primera posició no solien tenir interacció amb els rivals i els que estaven en quarta posició normalment es quedaven darrere des del començament i no recuperaven posició. Per tant, la majoria d’interaccions es donaven en segona i tercera posició.
Les variables com la zona, el tipus de frenada, l’estabilitat, la traçada i el revolt tenien una relació de dependència entre elles, probablement perquè a cada revolt es feia sevir una estratègia de traçada diferent, independentment del competidor i del seu posicionament.
Una limitació de l’estudi és la incapacitat de determinar si els comportaments registrats són una resposta als moviments dels rivals. A causa de la manca de visibilitat de les accions dels rivals, especialment aquells situats al davant, la comprensió completa de la dinàmica de les accions dels corredors queda restringida. Així mateix, l’absència de dades telemètriques pot haver limitat la comprensió completa del comportament dels corredors.
Així doncs, els resultats d’aquest estudi suggereixen que les accions en una cursa de downhill skateboarding poden variar significativament segons el context de la competició. Això té implicacions importants per a la tria de circuits on competir i l’entrenament dels competidors. Aquesta informació pot ajudar els competidors i entrenadors a triar els continguts d’entrenament de manera més adequada segons la naturalesa de la competició. Per exemple, si en un circuit no hi ha gaires interaccions i el comportament dels riders no varia segons el posicionament, els continguts d’entrenament previs a aquella competició podran ser més tècnics i enfocar-se en la traçada ideal dels revolts. En aquest cas, això beneficiarà els competidors que no són tan bons competint en espais compartits, però que sí destaquen en les rondes classificatòries. Per tant, també pot ajudar a la tria de competicions en les quals participar.
Les futures investigacions podrien explorar altres factors com l’anàlisi de comportament segons les accions dels rivals, juntament amb dades telemètriques per obtenir una “radiografia” del que passa en una cursa de downhill skateboarding.
Conclusions
En el circuit de Kozakov, no es van trobar diferències estadísticament significatives en els comportaments i patrons de cursa segons el posicionament dels competidors. No obstant això, les variables com la zona, el tipus de frenada, l’estabilitat, la traçada i el revolt sí que mantenien relació de dependència entre elles, probablement per l’estratègia d’afrontament de cada revolt. És essencial explorar altres circuits per determinar si aquest fenomen és específic de Kozakov o si es pot generalitzar a altres circuits amb característiques similars o diferents.
L’instrument d’observació (OSKATE) proposat en aquest treball ha demostrat ser útil per analitzar els comportaments dels riders en competició i pot contribuir a adaptar els entrenaments en funció de les seves necessitats. Es recomana a les persones especialistes d’aquesta disciplina utilitzar l’instrument OSKATE.
Per a futures investigacions, l’ús de més càmeres i angles de visió, així com de dades telemètriques, podria millorar substancialment la comprensió dels patrons de comportament dels competidors, tot i que això requeriria una inversió econòmica significativa.
Agraïments
Els autors agraeixen el reconeixement de l’Institut Nacional d’Educació Física de Catalunya (INEFC). El Departament de Recerca i Universitats de la Generalitat de Catalunya, i el Grup d’Investigació i Innovació en Disseny (GRID). Tecnología y aplicación multimedia y digital a los diseños observacionales (Código:2021 SGR 00718). El projecte del Govern espanyol: Integración entre datos observacionales y datos provinientes de sensores externos: Evolución del software LINCE PLUS y desarrollo de la aplicación móvil para la optimización del deporte y la actividad física beneficiosa para la salud (EXP7474847) (2023). Ministerio de Cultura y Deporte (CSD). La Universitat de Lleida i el Grup de Recerca Moviment Humà (2021 SGR 01619).
Referències
[1] Aixa-Requena, S. (2024). Accions en el downhill skateboarding de competició. CORA. Repositori de Dades de Recerca, V1. Universitat de Barcelona. doi.org/doi:10.34810/data1346
[2] American Psychological Association. (2017). Ethical principles of psychologists and code of conduct. www.apa.org/ethics/code
[3] Amtmann, J., Loch, K., Todd, C. S. & Spath, W. (2013). Heart Rate Effects of Longboard Skateboarding. Intermountain Journal of Sciences, 19(1–4), 22–27.
[4] Anguera, M. T. & Blanco, A. (2003). Registro y codificación en el comportamiento deportivo. Psicología del Deporte, 2, 6–34.
[5] Anguera, M. T., Blanco, A., Hernández, A. & Losada, J. L. (2011). Diseños Observacionales: Ajuste y aplicación en psicología del deporte. Cuadernos de Psicología del Deporte, 11(2), 63–76.
[6] Anguera, M. T., Jonsson, G. K., Escolano-Pérez, E., Sánchez-Lopez, C. R., Losada, J. L. & Portell, M. (2023). T-pattern detection in the scientific literature of this century: A systematic review. Frontiers in Psychology, 14. doi.org/10.3389/fpsyg.2023.1085980
[7] Bakeman, R. & Quera, V. (2011). Sequential Analysis and Observational Methods for the Behavioral Sciences. Cambridge University Press. doi.org/10.1017/CBO9781139017343
[8] Barthel, S. C., Buckingham, T. M., Haft, C. E., Bechtolsheimer, J. E., Bechtolsheimer, T. A. & Ferguson, D. P. (2020). A Comparison of the Physiological Responses in Professional and Amateur Sports Car Racing Drivers. Research Quarterly for Exercise and Sport, 91(4), 562–573. doi.org/10.1080/02701367.2019.1690120
[9] Board, W. J. & Browning, R. C. (2014). Self-selected speeds and metabolic cost of longboard skateboarding. European Journal of Applied Physiology, 114(11), 2381–2386. doi.org/10.1007/s00421-014-2959-x
[10] Camerino, O., Prieto, I., Lapresa, D., Guitérrez, A. & Hileno, R. (2014). Detección de T-patterns en la observación de deportes de combate. Revista de Psicología del Deporte, 23(1), 147–155.
[11] Castañer, M., Aiello, S., Prat, Q., Andueza, J., Crescimanno, G. & Camerino, O. (2020). Impulsivity and physical activity: A T-Pattern detection of motor behavior profiles. Physiology & Behavior, 219, 112849. doi.org/10.1016/j.physbeh.2020.112849
[12] Castañer, M. & Camerino, O. (2022). Enfoque dinámico e integrado de la motricidad (EDIM). De la teoría a la práctica. Edicions de la Universitat de Lleida.
[13] Filho, E., Di Fronso, S., Mazzoni, C., Robazza, C., Bortoli, L. & Bertollo, M. (2015). My heart is racing! Psychophysiological dynamics of skilled racecar drivers. Journal of Sports Sciences, 33(9), 945–959. doi.org/10.1080/02640414.2014.977940
[14] Hart, J. H., Allen, T. & Holroyd, M. (2010). Downhill skateboard aerodynamics. Procedia Engineering, 2(2), 2523–2528. doi.org/10.1016/j.proeng.2010.04.026
[15] Heilmeier, A., Graf, M. & Lienkamp, M. (2018). A Race Simulation for Strategy Decisions in Circuit Motorsports. 2018 21st International Conference on Intelligent Transportation Systems (ITSC), 2018-Novem, 2986–2993. doi.org/10.1109/ITSC.2018.8570012
[16] Jasp Team. (2024). JASP (Version 0.18.1)[Computer software]. jasp-stats.org/.
[17] Kamberg, M.-L. (2017). Longboarding (1st ed.). The Rosen Publishing Group.
[18] Lappi, O. (2022). Egocentric Chunking in the Predictive Brain: A Cognitive Basis of Expert Performance in High-Speed Sports. Frontiers in Human Neuroscience, 16, 822887. doi.org/10.3389/fnhum.2022.822887
[19] Ledesma, C., Choo, W. & Hale, P. (2015). Real-time decision making in motorsports : analytics for improving professional car race strategy. Massachusetts Institute of Technology.
[20] Löckel, S., Kretschi, A., van Vliet, P. & Peters, J. (2022). Identification and modelling of race driving styles. Vehicle System Dynamics, 60(8), 2890–2918. doi.org/10.1080/00423114.2021.1930070
[21] Magnusson, M. S. (2017). Theme6Edu (Version 08.06.2017) [Computer software]. www.patternvision.com.
[22] Magnusson, M. S. (2020). T-Pattern Detection and Analysis (TPA) With THEMETM: A Mixed Methods Approach. Frontiers in Psychology, 10, 2663. doi.org/10.3389/fpsyg.2019.02663
[23] Pereira da Silva, R., Henrique, L., Nascimento, K., Henrique, L., Guedes, K. M., Junior, D. P. G. & Madureira, F. (2017). Efeito de Oito Semanas de Treinamento de Força na Performance do Gesto Motor “Tuck” ous Base em Atletas Profissionais de Downhill Speed Skate Stand-up. Revista Científica de Saúde, 1(2), 1–14.
[24] Platzer, H. P., Raschner, C., Patterson, C. & Lembert, S. (2009). Comparison of physical characteristics and performance among elite snowboarders. Journal of Strength and Conditioning Research, 23(5), 1427–1432. doi.org/10.1519/JSC.0B013E3181AA1D9F
[25] Powell, C. (2007). The Perception of Risk and Risk Taking Behavior: Implications for Incident Prevention Strategies. Wilderness & Environmental Medicine, 18(1), 10–15. journals.sagepub.com/doi/full/10.1580/10806032(2007)18[10:TPORAR]2.0.CO;2
[26] Prentiss, A. M., Skelton, R. R., Eldredge, N. & Quinn, C. (2011). Get Rad! The Evolution of the Skateboard Deck. Evolution: Education and Outreach, 4(3), 379–389. doi.org/10.1007/s12052-011-0347-0
[27] Prieto, I., Gutiérrez, A., Camerino, O. & Anguera, M. T. (2016). Typical Errors and Behavioral Sequences in Judo Techniques: Knowledge of Performance and the Analysis of T-Patterns in Relation to Teaching and Learning the Ouchi-Gari Throw. In Neuromethods (Vol. 111, pp. 143–153). Humana Press Inc. doi.org/10.1007/978-1-4939-3249-8_7
[28] Reid, M. B. & Lightfoot, J. T. (2019). The Physiology of Auto Racing. Medicine and Science in Sports and Exercise, 51(12), 2548–2562. doi.org/10.1249/MSS.0000000000002070
[29] Russell, K. W., Katz, M. G., Short, S. S., Scaife, E. R. & Fenton, S. J. (2019). Longboard injuries treated at a level 1 pediatric trauma center. Journal of Pediatric Surgery, 54(3), 569–571. doi.org/10.1016/j.jpedsurg.2018.10.098
[30] Soto, A., Camerino, O., Iglesias, X., Anguera, M. T. & Castañer, M. (2019). LINCE PLUS: Research Software for Behavior Video Analysis. Apunts Educació Física i Esports, 137, 149–153. doi.org/10.5672/apunts.2014-0983.es.(2019/3).137.11
[31] Soto, A., Camerino, O., Iglesias, X., Anguera, M. T. & Castañer, M. (2022). LINCE PLUS software for systematic observational studies in sports and health. Behavior Research Methods, 54(3), 1263–1271. doi.org/10.3758/s13428-021-01642-1
[32] Tuhkanen, S., Pekkanen, J., Wilkie, R. M. & Lappi, O. (2021). Visual anticipation of the future path: Predictive gaze and steering. Journal of Vision, 21(8), 25. doi.org/10.1167/jov.21.8.25
[33] Vernillo, G., Pisoni, C. & Thiébat, G. (2018). Physiological and physical profile of snowboarding: A preliminary review. Frontiers in Physiology, 9(JUN), 373447. doi.org/10.3389/fphys.2018.00770
ISSN: 2014-0983
Rebut: 20 de septiembre de 2024
Acceptat: 26 de noviembre de 2024
Publicat: 1 de abril de 2025
Editat per: © Generalitat de Catalunya Departament de la Presidència Institut Nacional d’Educació Física de Catalunya (INEFC)
© Copyright Generalitat de Catalunya (INEFC). Aquest article està disponible a la url https://www.revista-apunts.com/. Aquest treball està publicat sota una llicència Internacional de Creative Commons Reconeixement 4.0. Les imatges o qualsevol altre material de tercers d’aquest article estan incloses a la llicència Creative Commons de l’article, tret que s’indiqui el contrari a la línia de crèdit; si el material no s’inclou sota la llicència Creative Commons, els usuaris hauran d’obtenir el permís del titular de la llicència per reproduir el material. Per veure una còpia d’aquesta llicència, visiteu https://creativecommons.org/licenses/by/4.0/deed.ca

