Pedagogical Models and Psychological-Motivational Development in Physical Education. A Systematic Review and Meta-Analysis
*Corresponding author: Eduardo Melguizo Ibáñez emelguiz@ull.edu.es
Cite this article
García-Castro, Á., González-Valero, G., Melguizo-Ibáñez, E., & Alonso-Vargas, J. M. (2026). Pedagogical models and psychological-motivational development in physical education. A systematic review and meta-analysis. Apunts. Educación Física y Deportes, 164, 22-37. https://doi.org/10.5672/apunts.2014-0983.es.2026.164.03
Abstract
The application of pedagogical models in the field of Physical Education provides numerous benefits for students. Noteworthy is the increase in intrinsic and extrinsic motivation together with a decrease in amotivation towards this subject. This study aimed to: (a) identify different intervention programmes that apply pedagogical models to the motivational domain and basic psychological needs; and (b) examine the effect of pedagogical model-based intervention programmes on the motivational domain and basic psychological needs. To address these two objectives, a systematic review was conducted following the PRISMA criteria. The search for research was carried out in ERIC, Web of Science, PubMed, PsycINFO and Scopus. The search was limited to the following areas of knowledge: “Education Educational Research”, “Psychology”, “Psychology Applied”, “Psychology Educational”, “Sport Sciences” and “Social Sciences”. A positive effect of the application of pedagogical models was found on autonomy satisfaction (g = 0.2942; [0.0856; 0.5027]; p < .05), competence (g = 0.351; [0.137; 0.566]; p <.05) and relatedness (g = 0.478; [0.177; 0.779]; p < .05). A positive effect on the development of intrinsic motivation was also observed (g = 0.307; [0.013; 0.600]), along with a negative effect size for extrinsic motivation (g = −0.066; [−0.190; 0.058]) and amotivation (g = −0.263; [−0.475; 0.010]). It was concluded that pedagogical models have a positive impact on the motivational and psychological domain of primary school students.
Introduction
Continuous educational changes have shaped the history of the educational system since its beginnings, with the aim of improving teaching strategies and learning processes (Fernández-Río et al., 2020). In research, this issue has been one of the main concerns within the field of Physical Education (Manzano-Sánchez & Gómez-López, 2023). In this area, there is an increasing focus on making students the protagonists of their own learning, moving away from traditional approaches (Gaspar et al., 2021).
Pedagogical models have emerged to address this issue, seeking to establish an active methodology that provides learners with various benefits within the current educational context, such as: (1) enhancing students’ cultural literacy; (2) promoting cooperation among peers; (3) fostering students’ creativity; (4) achieving meaningful learning; (5) establishing a progressive learning program; (6) conducting continuous and formative assessment of students; and (7) responding to the main challenges of the twenty-first century (Fernández-Río et al., 2020; Pérez-Pueyo et al., 2021). The concept of a pedagogical model is defined as a methodology that responds to the main pillars of teaching (teacher, student, content, and context) and adapts the teaching–learning process to students’ characteristics, with the aim of achieving the established objectives through the content to be taught (Hortigüela-Alcalá et al., 2019).
There are multiple pedagogical models. Among them, two groups can be distinguished (Pérez-Pueyo et al., 2021): basic pedagogical models and emerging models. The most widely used from an educational perspective and those that have evolved the most over time are the basic pedagogical models (Pérez-Pueyo et al., 2021). Within the subject of Physical Education, these models have played the most prominent role since its beginnings. Gil-Arias et al. (2021) highlight that there is no ideal model for an educational context, but rather that their combination (model hybridization) allows adaptation to the characteristics and needs of participants and maximizes their development. The different studies analyzed show that the hybridization of models in the teaching–learning process makes it possible to achieve meaningful learning and promote adherence to physical activity and sport (Rodríguez-Martínez et al., 2021).
The hybridization of pedagogical models is understood as the combination of the different significant elements of each model (Pizarro et al., 2024). The aim of model hybridization is to incorporate the most relevant characteristics of each model or to establish a new model based on these characteristics within a learning situation (Rodríguez-Martínez et al., 2021). In addition to the previously mentioned benefits, pedagogical models aim to promote students’ adherence to physical activity. This will contribute positively to the development of psychosocial factors (Fernández-Bustos et al., 2024).
One of the variables that most strongly influences psychosocial factors is motivation, which is supported by self-determination theory (Deci & Ryan, 2004; Ryan & Deci, 2017). This theory is based on a hierarchical organization of motivational processes (Deci & Ryan, 2004; Ryan & Deci, 2017). It explicitly establishes that the satisfaction of basic psychological needs constitutes a fundamental antecedent of different motivational states (Deci & Ryan, 2004; Ryan & Deci, 2017). These needs are innate and universal, and their degree of satisfaction determines the quality of the motivation that emerges, ranging from more controlled forms to fully self-determined states (Ryan & Deci, 2017; Ryan & Deci, 2020). It has been shown that when social contexts promote the satisfaction of basic psychological needs, students experience an increase in autonomous motivation, which in turn positively affects well-being and persistence toward activity (Ryan & Deci, 2017; Ryan & Deci, 2020).
In contrast, the frustration of basic psychological needs generates less adaptive motivational dynamics, characterized by external regulation, introjection, or even amotivation (Deci & Ryan, 2004; Ryan & Deci, 2017). Based on this, motivation does not constitute the cause of the satisfaction of basic psychological needs, but rather derives directly from the extent to which the social context limits or facilitates these fundamental needs (Deci & Ryan, 2004; Ryan & Deci, 2017). In physical educational contexts, the perceived degree of autonomy, competence, or relatedness predicts the level of intrinsic motivation and persistence toward academic tasks (Gaspar et al., 2021; Navarro-Patón et al., 2018).
The satisfaction of basic psychological needs is not only the trigger of motivation, but also acts as a filter through which students adapt to the level of novelty of the pedagogical proposals established by the teacher (Manzano-Sánchez & Gómez-López, 2023; Manzano-Sánchez & Valero-Valenzuela, 2019). When educational experiences promote the satisfaction of autonomy, competence, and relatedness, students generate better conditions to interpret novelty as a stimulating challenge (Fierro-Suero et al., 2024; Železnik-Mežan et al., 2023). When these needs are satisfied, the level of pedagogical novelty increases autonomous motivation and generates a favorable climate for active engagement, creativity, and meaningful learning (Fierro-Suero et al., 2024). On the contrary, if novelty is introduced in an environment where basic psychological needs are not addressed, it may lead to frustration or external pressure, resulting in controlled motivation or amotivation (Fierro-Suero et al., 2024).
Based on all the above, the following research hypotheses were established:
H.1. The application of pedagogical models will exert a positive effect on intrinsic motivation, extrinsic motivation, and the satisfaction of basic psychological needs of Primary Education students.
H.2. The application of pedagogical models will exert a negative effect on the development of amotivation in Physical Education classes.
Derived from the research hypotheses, the proposed research objectives were:
O.1. To identify different intervention programs that apply pedagogical models to the motivational domain or the satisfaction of basic psychological needs in Primary Education.
O.2. To examine the effect of pedagogical model–based intervention programs on the motivational domain and the satisfaction of basic psychological needs in Primary Education students.
Methodology
For the execution of the systematic review with meta-analysis, the criteria established in the PRISMA statement were taken as a reference (Page et al., 2021). Previously, the study was registered on the PROSPERO platform with the following code: CRD42025644236.
Sources of Information and Search Strategies
The search was carried out from October 2024 to December of the same year. A topic-based search was conducted in Web of Science, PubMed, ERIC, Scopus, and PsycINFO. The resulting search query was as follows: “Hybrid Model” OR “Pedagogical Model” AND “Elementary Education” AND “Physical Education” AND “Student”. The following areas were examined “Education Educational Research”, “Psychology”, “Psychology Applied”, “Psychology Educational”, “Sport Science”, and “Social Sciences”.
For the search, a temporal range of studies published between 2000 and 2024 was established in order to analyze the evolution of scientific production. Only scientific articles published in Spanish, English, and Portuguese were considered. This temporal range was selected because most of the studies were published during those years.
Eligibility Criteria
The PICOT criteria were followed to present the eligibility criteria (Villca-Villegas & Moreno-Choque, 2020). Table 1 presents each of the criteria together with a brief description of each of them.

Study Selection
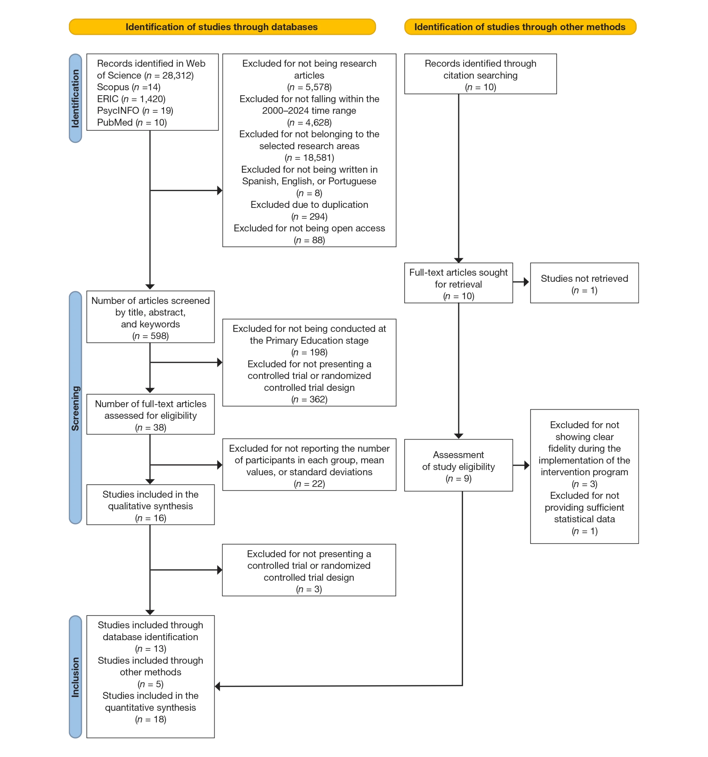
Figure 1 presents the flow diagram followed to obtain the scientific articles that make up the research sample. In the identification phase, a total of 29,798 records were initially collected through searches in Web of Science, Scopus, ERIC, PsycINFO, and PubMed. Additionally, 10 records were identified through manual citation searching. A large number of studies were excluded for the following reasons: not being research articles (n = 5,578), not belonging to the established time range (n = 4,628), not falling within the selected research areas (n = 18,511), and not being written in Spanish, English, or Portuguese (n = 8). Studies that were duplicated (n = 294) and those that were not available in open access (n = 88) were also excluded. A total of 598 scientific articles passed this initial screening phase.

Source: Own elaboration. Adapted from Page et al. (2021).
In the screening phase, of the 598 scientific articles reviewed by title, abstract, and keywords, only 38 full-text studies were evaluated in detail to determine their eligibility. Exclusion at this stage was mainly due to interventions not being conducted at the Primary Education stage (n = 198) or not presenting a controlled trial or randomized controlled trial design (n = 362). Subsequently, other articles were excluded for not providing sufficient statistical information (n = 22) or for not demonstrating fidelity in the implementation of the pedagogical model in Physical Education classes (n = 3). In parallel, 10 scientific articles were identified through manual citation searching, of which 9 were retrieved in full text. Studies that did not present a controlled trial or randomized controlled trial design (n = 2) or did not provide sufficient statistical data (n = 1) were excluded.
Finally, the quantitative synthesis of the research consisted of 18 scientific articles. Specifically, 13 studies were extracted from the process of identifying studies through databases and 5 through the identification of studies by other methods.
Data Analysis and Calculation of Effect Size
The analysis was established using the standardized mean difference as the outcome measure. A random-effects model was applied. The amount of heterogeneity (τ²) was calculated using the restricted maximum likelihood estimator (Viechtbauer, 2005). In addition to the estimation of tau² (τ²), the values of the Q test for the degree of heterogeneity (Viechtbauer, 2005) were examined together with the I² statistical test. For any level of heterogeneity (tau² > 0, regardless of the results of the Q test), a prediction interval for the true effects was provided. Studentized residuals and Cook’s distances were used to explore whether studies presented outlying or influential values within the context of the model. Studies whose Cook’s distance exceeded the median plus six times the interquartile range of Cook’s distances were considered influential (Viechtbauer, 2005). The rank correlation test and regression test, using the standard error of the observed effects as a predictor, were employed to justify funnel plot asymmetry (Viechtbauer, 2005).
To estimate effect size, Hedges’ g was used. This measure includes a correction for sample bias, making it more appropriate, especially when sample sizes are small (Hedges, 1981). It is calculated by dividing the difference between group means by the pooled standard deviation and then applying a correction factor to reduce bias in the estimation of effect size (Hedges, 1981). This measure allowed interpretation of the magnitude of differences on a standardized scale, considering values of 0.2, 0.5, and 0.8 as small, medium, and large effect sizes, respectively (Cumming, 2012). The Comprehensive Meta-Analysis program (CMA, version 3; ©2014, Biostat, Inc., Englewood, NJ) was used.
Coding of the Selected Studies
The following information was extracted (Table 2): (1) authors (year); (2) country; (3) study sample; (4) educational stage; (5) session duration (number of sessions); (6) pedagogical model applied; (7) variables; (8) instruments used; (9) effect size.

Results
Characteristics of the Research Forming the Quantitative Synthesis
The quantitative synthesis included 18 research articles. Likewise, the sample consisted of 3,098 students. Practically all of the studies were conducted in Primary Education.
Risk of Bias Study
Figure 2 presents the distribution of bias across the different dimensions. A total of 18 scientific articles were analyzed. The lowest risk of bias was observed in allocation concealment (n = 15; 84.22%) and in the blinding of participants and personnel (n = 14; 78.96%). The dimensions with the highest presence of moderate bias were blinding of outcome assessment (n = 5; 26.26%) and other biases (n = 4; 21.04%).

Source: Own elaboration.
Effectiveness of the Application of Pedagogical Models on Basic Psychological Needs for Primary Education Students
Figure 3 presents the results obtained from the application of pedagogical models on basic psychological needs.
Regarding autonomy, 12 studies were included in the analysis. No presence of possible asymmetries was observed, as neither the rank correlation test nor the regression test detected significant levels of asymmetry (p = .445 and p = .439). A significant and moderate level of heterogeneity among the studies was also observed (Q = 57.637; p < .001; τ² = .118; I2 = 71.823%). It was observed that the application of pedagogical models exerts a small average effect size (g = 0.364 [95% CI: 0.147; 0.581]), which indicates that the mean result differs significantly from zero (Z = 3.170; p = .002). These results highlight the positive application of pedagogical models on the development of autonomy in Physical Education classes.

Source: Own elaboration.
Continuing with the results obtained for competence, 12 scientific articles were included. No asymmetries were found in the results for this variable, as neither the rank correlation test nor the regression test showed significant values (p = .387 and p = .826). Likewise, a significant and high heterogeneity value was obtained in the studies (Q = 61.062; p < .001; τ² = .123; I2 = 73.521%). It was observed that the application of pedagogical models exerts a small average effect size on the development of competence (g = 0.351 [95% CI: 0.137; 0.566]), which indicates that the mean result differs significantly from zero (Z = 2.926; p = .003). These results highlight the positive effect of the application of pedagogical models on the development of competence in Physical Education classes at the Primary Education stage.
With regard to the results related to relatedness, a total of 8 scientific studies were included. No asymmetries were found in the overall results, as neither the rank correlation test nor the regression test showed significant values (p = .178 and p = .076). A significant and high heterogeneity value was obtained in the studies (Q = 46.837; p = .0003; τ² = .183; I2= 81.447%). It was observed that the application of pedagogical models exerts a small average effect size on the development of competence (g = 0.478 [95% CI: 0.177; 0.779]), and that the mean result differed significantly (Z = 2.137; p = .032). These results suggest that the impact of pedagogical models on the satisfaction of relatedness is more variable and less consistent compared to the satisfaction of autonomy and competence.
Effectiveness of Pedagogical Models on Intrinsic Motivation
Figure 4 presents the results obtained from the application of pedagogical models on the development of intrinsic motivation. The sample of scientific articles consisted of 16 studies. The results did not show asymmetries, as neither the rank correlation test nor the regression test showed significant values (p = .776 and p = .934). Regarding the level of heterogeneity, a significant and high value was obtained in the studies (Q = 190.511; p < .0001; τ² = .392; I2 = 92.863%). A small effect size of the application of pedagogical models on the development of intrinsic motivation was found (g = 0.307 [95% CI: 0.013; 0.600]), and the mean result did not differ significantly from zero (Z = 1.903; p = .057).

Source: Own elaboration.
Effectiveness of Pedagogical Models on Extrinsic Motivation
Figure 5 presents the results obtained from the application of pedagogical models on the development of extrinsic motivation. A total of five scientific studies were included. The results did not show asymmetries, as neither the rank correlation test nor the regression test showed significant values (p = .985 and p = .524). A non-significant and low heterogeneity value was obtained for this variable (Q = 4.399; p = .493; τ² = .0000; I2 = 0.00%). A small and negative effect size of the application of pedagogical models on the development of extrinsic motivation was found (g = −0.066 [95% CI: −0.190; 0.058]), and the mean result did not differ significantly from zero (Z = −1.159; p = .246).

Source: Own elaboration.
Effectiveness of pedagogical models on amotivation
Figure 6 presents the results obtained from the application of pedagogical models on amotivation. In this case the analysis consisted of twelve scientific articles. Neither the rank correlation test nor the regression test showed significant results (p = .459 and p = .958), therefore no possible asymmetries were observed. A significant and moderate heterogeneity value was obtained (Q = 44.940; p < .0001; τ² = .082; I2 = 72.67%). A small and negative effect size of the application of pedagogical models on the development of extrinsic motivation was found (g = −0.263 [95% CI: −0.475; −0.050]), and the mean result differed significantly from zero (Z = −2.560; p = .010).

Source: Own elaboration.
Discussion
The objectives of the present study were to analyze the proposals established by the different intervention programmes that use pedagogical models to influence basic psychological needs and motivation (intrinsic, extrinsic and amotivation). The main findings show that pedagogical models at the Primary Education stage have become a tool for addressing basic psychological needs and the development of students’ intrinsic motivation.
The results obtained in relation to autonomy show that the pedagogical models applied in Physical Education classes generate a positive and statistically significant effect, although of small magnitude. This finding is consistent with the central premise of self-determination theory (Ryan & Deci, 2017), which identifies autonomy as a basic psychological need whose satisfaction promotes intrinsic motivation and greater learning (Ryan & Deci, 2020). In the context of Primary Education, pedagogical models offer opportunities for students to make decisions, assume responsibilities in task development and actively participate in the organization of the class (Guijarro et al., 2020; Harvey et al., 2017; Navarro-Patón et al., 2018). These methodological characteristics allow students to exhibit a greater degree of control over their learning process (Engels & Freund, 2020; Gaspar et al., 2021). Likewise, at this educational stage, it is relevant to consider that the autonomy perceived by students is not only linked to freedom of choice, but also to the assurance that their decisions are valued and respected by the teacher and the rest of the group (Navarro-Patón et al., 2017). In addition, these models explicitly incorporate this component by encouraging students to set personal goals and participate in collective decision-making, which contributes to making the experience of autonomy meaningful (Manzano-Sánchez & Valero-Valenzuela, 2019; Merino-Barrero et al., 2020). The small magnitude of the effect may be related to the complexity of fostering autonomy at early ages. Although pedagogical models provide structured frameworks that favor decision-making, autonomy does not emerge automatically, but depends to a large extent on the way in which the teacher implements them (Manzano-Sánchez & Gómez-López, 2023; Navarro-Patón et al., 2018). Offering real choices or proposing open-ended tasks with different solution pathways will allow students to assume roles within group dynamics (Gil-Arias et al., 2021; Navarro-Patón et al., 2017).
With regard to competence satisfaction, the results show that the application of pedagogical models in the Physical Education subject has a positive but small effect. Pedagogical models allow students to assume graded challenges, receive formative feedback and observe personal progress in their performance (Gil-Arias et al., 2021; Engels & Freund, 2020; Iglesias et al., 2023; Puente-Maxera et al., 2018). These models, by focusing on active participation, teamwork and process-based assessment, facilitate the experience of success that nurtures the feeling of competence (Engels & Freund, 2020; Puente-Maxera et al., 2018). However, the reduced effect suggests that the mere application of pedagogical models does not guarantee a substantial change; rather, it is the way in which the teacher adapts activities, organizes resources and accompanies learning that determines whether students truly feel competent (Manzano-Sánchez & Valero-Valenzuela, 2019). In this sense, their application should consider not only the methodological structure, but also the pedagogical intentionality of teachers in order to personalize challenges and make them achievable according to the characteristics of each group (Quintas et al., 2020).
Continuing with the satisfaction of relatedness, the results show a positive effect somewhat greater than in the case of autonomy. These findings suggest that the application of pedagogical models appears to be effective in strengthening social bonds and the sense of belonging in Physical Education classes (Puente-Maxera et al., 2018; Rodríguez-Martínez et al., 2021; Quintas et al., 2020; Železnik-Mežan et al., 2023). This basic psychological need is particularly relevant in the Primary Education stage, where experiences of acceptance, inclusion and collaboration decisively influence the construction of students’ socio-emotional well-being (Harvey et al., 2017). Specifically, Cooperative Learning and the Personal and Social Responsibility Model have been shown to foster group cohesion and empathy, contributing to the creation of an environment of trust and respect in Physical Education classes (Manzano-Sánchez & Gómez-López, 2023). If cooperative dynamics are not structured appropriately or if the teacher does not act as an active mediator of interactions, there is a risk that inequalities or exclusions may arise within the group (Quintas et al., 2020). Therefore, rather than relying solely on methodology, it is necessary for the teacher to adopt a proactive role in managing the social climate of the class, designing activities that guarantee equitable participation and providing spaces for reflection on respect and coexistence (Rodríguez-Martínez et al., 2021; Železnik-Mežan et al., 2023). In this way, the impact of pedagogical models on the satisfaction of the need for relatedness could be amplified, generating not only improvements in academic and physical performance, but also in students’ holistic development (Quintas et al., 2020).
With regard to intrinsic motivation, the results show a small and positive effect of the application of pedagogical models. This trend is understandable, as intrinsic motivation largely depends on the satisfaction of basic psychological needs (Ryan & Deci, 2017). Pedagogical models offer favorable conditions for this; however, the short duration of some interventions or fidelity in the degree of implementation may have limited their capacity to generate significant changes (Hortigüela-Alcalá et al., 2019; Puente-Maxera et al., 2018). At the Primary Education stage, students are still in a process of discovering physical activity, so fostering stable intrinsic motivation requires time, varied experiences and a classroom climate that values both the process and enjoyment of the activity (Manzano-Sánchez & Valero-Valenzuela, 2019; Pizarro et al., 2024; Quintas et al., 2020).
With regard to extrinsic motivation, the results show a small and negative effect size. This finding may be due to the logic of pedagogical models, which prioritize students’ active engagement over external incentives (Fernández-Bustos et al., 2024; Harvey et al., 2017). In Primary Education, it is common for students to feel motivated by rewards or comparisons; however, pedagogical models seek to promote a transition towards more autonomous forms of motivation (Navarro-Patón et al., 2018; Quintas et al., 2020). A small and negative effect size is also observed for amotivation. This evidence suggests that pedagogical models not only contribute to fostering more adaptive forms of motivation, but also play a protective role by reducing lack of interest or disengagement towards Physical Education (Manzano-Sánchez & Valero-Valenzuela, 2019; Merino-Barrero et al., 2020). This is particularly relevant in the Primary Education stage, as early amotivation towards physical activity may translate into negative attitudes and abandonment of physical practice in later educational stages (Fernández-Bustos et al., 2024; Pizarro et al., 2024). The participatory structure of pedagogical models may explain why students feel less amotivated when participating in classes where they perceive a more active role and a more supportive climate (Harvey et al., 2017; Navarro-Patón et al., 2018; Quintas et al., 2020).
Limitations
Despite the findings obtained, this research presents several limitations that should be considered. First, the heterogeneity of the studies included, both in the use of pedagogical models and in their duration, limits the generalization of the results and makes it difficult to precisely establish the true effect size. Likewise, some interventions were of short duration and fidelity in methodological implementation was not always reported, which may have reduced the observed impact on motivational and psychological variables. In addition, some studies presented risk of bias in random sequence generation, blinding and selective reporting. Limitations related to the search process were also identified, as only certain subject areas from the different databases were selected. Furthermore, the study focused on a specific time range, which may have left out research that met the inclusion criteria.
The results of this review show that the application of pedagogical models in Physical Education constitutes an effective strategy to improve the experience of Primary Education students, as it enhances motivation and satisfaction of their basic psychological needs. With regard to intrinsic motivation, the results suggest that teachers should orient their classes towards fostering student protagonism, allowing them to choose tasks and creating spaces oriented towards reflection on their own learning. Regarding satisfaction of basic psychological needs, teachers should provide options and assign responsibilities within the classroom to promote autonomy, adapt tasks to students’ levels and encourage feedback that enhances competence. In addition, it is important to promote situations that foster cooperative work and mutual respect, thereby strengthening relationships among students. Likewise, teachers should reduce reliance on rewards or punishments, promote more internal forms of learning, maintain student engagement and avoid negative attitudes towards physical activity practice.
Conclusions
It is concluded that the application of pedagogical models in Physical Education at the Primary Education stage constitutes an effective strategy to promote both motivation and satisfaction of students’ basic psychological needs. In particular, it has been observed that pedagogical models have a positive effect, although small in magnitude, on the satisfaction of autonomy and competence, while in the dimension of social relatedness the impact is somewhat greater, reinforcing group cohesion and the sense of belonging.
An increase in intrinsic motivation is also evident, reflecting greater enjoyment and commitment to the activity, accompanied by a significant reduction in amotivation. This confirms the protective role of these methodologies against disinterest in the subject. In contrast, extrinsic motivation shows a slight decrease, suggesting that the application of pedagogical models promotes transitions towards more autonomous forms of motivation.
References
[1] Cumming, G. (2012). Understanding the new statistics: Effect sizes, confidence intervals, and meta-analysis. Taylor & Francis Group.
[2] Deci, E. L., & Ryan, R. M. (2004). Handbook of self-determination research. University Rochester Press.
[3] Engels, E. S., & Freund, P. A. (2020). Effects of cooperative games on enjoyment in physical education-How to increase positive experiences in students? PloS ONE, 15(12), e0243608. doi.org/10.1371/journal.pone.0243608
[4] Fernández-Bustos, J. G., Cuesta-Valera, P., Zamorano-García, D., & Simón-Piqueras, J. Á. (2024). Health-based physical education in an elementary school: Effects on physical self-concept, motivation, fitness and physical activity. Physical Education and Sport Pedagogy, 1–15. doi.org/10.1080/17408989.2024.2342826
[5] Fernández-Río, J., de las Heras, E., González, T., Trillo, V., & Palomares, J. (2020). Gamification and Physical Education. Viability and preliminary views from students and teachers. Physical Education and Sport Pedagogy, 25(5), 509–524. doi.org/10.1080/17408989.2020.1743253
[6] Fierro-Suero, S., González-Cutre, D., Murta, L., Almagro, B.J. & Sáenz-López, P. (2024). Novelty, emotions and intention to be physically active in Physical Education students. Apunts Educación Física y Deportes, 156, 47–56. doi.org/10.5672/apunts.2014-0983.es.(2024/2).156.06
[7] Gaspar, V., Gil-Arias, A., Del Villar, F., Práxedes, A., & Moreno, A. (2021). How TGfU influence on students’ motivational outcomes in Physical Education? A study in Elementary School context. International Journal of Environmental Research and Public Health, 18(10), 5407. doi.org/10.3390/ijerph18105407
[8] Gil-Arias, A., Harvey, S., García-Herreros, F., González-Víllora, S., Práxedes, A., & Moreno, A. (2021). Effect of a hybrid teaching games for understanding/sport education unit on elementary students’ self-determined motivation in physical education. European Physical Education Review, 27(2), 366–383. doi.org/10.1177/1356336X20950174
[9] Guijarro, E., MacPhail, A., González-Víllora, S., & Arias-Palencia, N. M. (2020). Relationship between personal and social responsibility and the roles undertaken in Sport Education. Journal of Teaching in Physical Education, 40(1), 76–85. doi.org/10.1123/jtpe.2019-0097
[10] Harvey, S., Gil-Arias, A., Smith, M. L., & Smith, L. R. (2017). Middle and elementary school students’ changes in self-determined motivation in a basketball unit taught using the tactical games model. Journal of Human Kinetics, 59(1), 39–53. doi.org/10.1515/hukin-2017-0146
[11] Hedges, L. V. (1981). Distribution theory for Glass’s estimator of effect size and related estimators. Journal of Educational Statistics, 6(2), 107–128. doi.org/10.3102/10769986006002107
[12] Hortigüela-Alcalá, D., Hernando-Garijo, A., Pérez-Pueyo, Á., & Fernández-Río, J. (2019) Cooperative Learning and students’ motivation, social interactions and attitudes: Perspectives from two different educational stages. Sustainability, 11(24), 7005. doi.org/10.3390/su11247005
[13] Iglesias, D., Fernández-Río, J., & Rodríguez-González, P. (2023). Cooperative Learning in Physical Education: A Research Overview. Apunts Educación Física y Deportes, 151, 88–93. doi.org/10.5672/apunts.2014-0983.es.(2023/1).151.09
[14] Manzano, D., & Valero-Valenzuela, A. (2019). El Modelo de Responsabilidad Personal y Social (MRPS) en las diferentes materias de la Educación Primaria y su repercusión en la responsabilidad, autonomía, motivación, autoconcepto y clima social. Journal of Sport and Health Research. 11(3), 273-288.
[15] Manzano-Sánchez, D., & Valero-Valenzuela, A. (2019). Implementation of a Model-Based Programme to promote personal and social responsibility and its effects on motivation, prosocial behaviours, violence and classroom climate in Primary and Secondary Education. International Journal of Environmental Research and Public Health, 16(21), 4259. doi.org/10.3390/ijerph16214259
[16] Manzano-Sánchez, D., & Gómez-López, M. (2023) Personal and Social Responsibility Model: Differences according to educational stage in motivation, basic psychological needs, satisfaction, and responsibility. Children, 10(5), 864. doi.org/10.3390/children10050864
[17] Merino-Barrero, J. A., Valero-Valenzuela, A., Belando-Pedreño, N. & Fernández-Río, J. (2020). Impact of a Sustained TPSR Program on Students’ Responsibility, Motivation, Sportsmanship, and Intention to Be Physically Active. Journal of Teaching in Physical Education, 39(2), 247–255. psycnet.apa.org/doi/10.1123/jtpe.2019-0022
[18] Navarro-Patón, R., Basanta-Camiño, S., & Abelairas-Gómez, C. (2017). Cooperative games: incidence in motivation, basic psychological needs and enjoyment in Primary School. Sportis. Scientific Journal of School Sport, Physical Education and Psychomotricity, 3(3), 589–604. doi.org/10.17979/sportis.2017.3.3.2088
[19] Navarro-Patón, R., Cons-Ferreiro, M., & Eirín-Nemiña, R. (2018). Effect of a didactic unit based on competitive games in the motivation, basic psychological needs and enjoyment in Primary Education students. Sportis. Scientific Journal of School Sport, Physical Education and Psychomotricity, 4(1), 111–125. doi.org/10.17979/sportis.2018.4.1.2900
[20] Page, M. J., McKenzie, J. E., Bossuyt, P. M., Boutron, I., Hoffmann, T. C., Mulrow, C. D., Shamseer, L., Tetzlaff, J. M., Akl, E. A., Brennan, S. E., Chou, R., Glanville, J., Grimshaw, J. M., Hróbjartsson, A., Lalu, M. M., Li, T., Loder, E. W., Mayo-Wilson, E., McDonald, S., McGuinness, L.A., Stewart, L.A., Thomas, J., Tricco, A.C., Welch,V.A, Whiting. P. & Moher, D. (2021). The PRISMA 2020 statement: an updated guideline for reporting systematic reviews. BMJ, 372(71), 1–9. doi.org/10.1136/bmj.n71
[21] Pérez-Pueyo, A., Hortigüela-Alcalá. D., & Fernández-Río, J. (2021). Los modelos pedagógicos en Educación Física, qué, cómo, por qué y para qué. Universidad de León.
[22] Pizarro, D., Cosín, J., González-Cutre, D., González-Fernández, F. T., & Práxedes, A. (2024). Influence of Ludotechnical Model and Teaching Games for Understanding on Roller Hockey Player Motivation. Apunts Educación Física y Deportes, 157, 31–39. doi.org/10.5672/apunts.2014-0983.es.(2024/3).157.04
[23] Puente-Maxera, F., Méndez-Giménez, A., & Martínez-de Ojeda, D. (2018). Sport Education model and role’s dynamics. Effects of an intervention on motivational variables of elementary school’s students. Cultura, Ciencia y Deporte, 13(39), 281–290. doi.org/10.12800/ccd.v1i1.1149
[24] Quintas, A., Bustamante, J. C., Pradas, F., & Castellar, C. (2020). Psychological effects of gamified didactics with exergames in Physical Education at primary schools: Results from a natural experiment. Computers & Education, 152, 103874. doi.org/10.1016/j.compedu.2020.103874
[25] Rodríguez-Martínez, D., Ruiz-Lara, E., Rodríguez-Martínez, F. J., & Argudo-Iturriaga, F. M. (2021). Effects of cooperative learning and self-construction of material on primary school physical education students │Efectos del aprendizaje cooperativo y autoconstrucción de material en el alumnado de Educación Física en Primaria. Espiral. Cuadernos del Profesorado, 14(28), 90–101. doi.org/10.25115/ecp.v14i28.3722
[26] Ryan, R. M., & Deci, E. L. (2017). Self-determination theory: Basic psychological needs in motivation, development, and wellness. Guilford Publications.
[27] Ryan, R. M., & Deci, E. L. (2020). Intrinsic and extrinsic motivation from a self-determination theory perspective: Definitions, theory, practices, and future directions. Contemporary Educational Psychology, 61, 1-11. doi.org/10.1016/j.cedpsych.2020.101860
[28] Viechtbauer, W. (2005). Bias and Efficiency of Meta-Analytic Variance Estimators in the Random-Effects Model. Journal of Educational and Behavioral Statistics, 30(3), 261–293. doi.org/10.3102/10769986030003261
[29] Villca-Villegas, J. L., & Moreno-Choque, R. A. (2020). Defining a good research question using the PICOT and FINGER format. Gaceta Médica Boliviana, 43(2), 233–235. doi.org/10.47993/gmb.v43i2.183
[30] Železnik-Mežan, L., Škof, B., Leskošek, B., & Cecić Erpič, S. (2023). Effects of cooperative learning in youth athletics’ motivational climate, peer relationships and self-concept. Physical Education and Sport Pedagogy, 30(4) 444–461. doi.org/10.1080/17408989.2023.2232814
ISSN: 2014-0983
Received: 9 de julio de 2025
Accepted: 2 de octubre de 2025
Published: 1 de abril de 2026
Editor: © Generalitat de Catalunya Departament de la Presidència Institut Nacional d’Educació Física de Catalunya (INEFC)
© Copyright Generalitat de Catalunya (INEFC). This article is available from url https://www.revista-apunts.com/. This work is licensed under a Creative Commons Attribution-NonCommercial-NoDerivatives 4.0 International License. The images or other third party material in this article are included in the article’s Creative Commons license, unless indicated otherwise in the credit line; if the material is not included under the Creative Commons license, users will need to obtain permission from the license holder to reproduce the material. To view a copy of this license, visit https://creativecommons.org/licenses/by-nc-nd/4.0/deed.en

