Influencia de los climas (dis)empowering sobre la identidad docente del profesorado en formación inicial de Educación Física
*Correspondencia: Ginés David López-García glopez@um.es
Citación
Granero-Gallegos, A., Carrasco-Poyatos, M., Rubio-Valdivia, J.M. & López-García, G.D., (2026). Influence of (Dis)empowering Climates on the Teaching Identity of Physical Education Pre-service Teachers. Apunts Educación Física y Deportes, 163, 38-46. https://doi.org/10.5672/apunts.2014-0983.es.(2026/1).163.04
Resumen
El objetivo de esta investigación fue analizar la mediación del compromiso académico y la intención de ser docente entre los climas (dis)empowering y la identidad profesional docente en profesorado en formación inicial de Educación Física. Se utilizó un diseño de investigación observacional y transversal. Participaron 478 estudiantes universitarios en formación inicial de docentes de Educación Física (44.8 % mujeres; Medad = 27.09; DT = 6.32). Se utilizaron las escalas de climas motivacionales empowering y disempowering, compromiso académico, intención de ser docente e identidad profesional docente y se realizó un análisis de ecuaciones estructurales con variables latentes. Los resultados del modelo de ecuaciones ponen de manifiesto la importancia del clima motivacional empowering sobre la identidad docente del profesorado en formación de Educación Física, así como la mediación del compromiso académico y la intención de ser docente, mientras que el clima disempowering no predice la identidad docente. Por ello, esta investigación resalta el interés que tiene para docentes e investigadores el uso de un clima empowering capaz de fomentar el compromiso académico, así como la intención docente como promotores de la identidad docente en profesorado en formación de Educación Física.
Introducción
Existe una creciente preocupación en el ámbito de la formación docente por examinar, analizar y optimizar los procesos de construcción de la identidad profesional para prevenir el abandono de la profesión docente (OECD, 2020). Más de 30 años de investigación en el ámbito docente han abordado nuevas preguntas de investigación y enfoques metodológicos para lograr comprender el proceso de desarrollo de la identidad profesional. En el ámbito de la formación docente en general, y en Educación Física (EF) en particular, los diferentes enfoques utilizados han abordado el desarrollo de la construcción de la identidad profesional desde una perspectiva psicogenética basada en el estudio de características internas de los estudiantes (Rubio-Valdivia et al., 2024; Granero-Gallegos et al., 2025). Al hilo de la evidencia científica en el ámbito, no solo las influencias personales desarrollan la construcción de una identidad docente, sino que las influencias socialmente localizadas, como el clima de aula, también han sido expuestas teóricamente como factores clave en este proceso (Day, 2011). Por tanto, y dado que estas relaciones no han sido comprobadas empíricamente desde un enfoque cuantitativo, el presente estudio intenta comprender el rol de los climas motivacionales de aula a través de elementos cognitivos en el desarrollo de la construcción docente en profesorado en formación de EF.
Climas (dis)empowering
A pesar de que el clima motivacional de aula ha sido identificado como la pieza triangular de todos los resultados educativos al estar intrínsecamente ligado a la calidad del proceso formativo (OECD, 2020), recientes tendencias educativas han manifestado la necesidad de combinar elementos provenientes de la Teoría de las Metas de Logro (TML; Ames, 1992), así como de la Teoría de la Autodeterminación (TAD; Ryan y Deci, 2017). Para estudiar la influencia del entorno social del aula con más detalle, Duda y Appleton (2016) esbozaron una conceptualización jerárquica, integradora y multidimensional, que incorpora las principales dimensiones del entorno social dentro de la TML (i.e., climas de implicación en la tarea y de implicación en el ego), así como en la TAD (i.e., apoyo a la autonomía, control y apoyo social). Según Granero-Gallegos et al. (2023), siguiendo la conceptualización de Duda y Appleton (2016), un formador de docentes crea un clima empowering cuando proporciona a los docentes en formación oportunidades de elección (i.e., apoyo a la autonomía); establece criterios interpersonales para el éxito basados en el desarrollo de habilidades, esfuerzo y cooperación (i.e., clima tarea); y los hace sentir valorados y cuidados como personas (i.e., apoyo social). Por el contrario, un formador de profesorado crea un clima disempowering cuando establece relaciones interpersonales basadas en la rivalidad y competitividad (i.e., clima ego) y utiliza tácticas de control y presión hacia su alumnado para que sienta, piense y actúe de una determinada manera (i.e., control). Basándonos en la conceptualización multidimensional de Duda y Appleton (2016) y en estudios previos (Simon et al., 2025; Milton, Appleton et al., 2025), el clima empowering desarrollaría elementos cognitivos intrínsecos al proceso de formación, como compromiso académico, capaces de estimular intencionalidad hacia la conducta docente (p. ej., intención de ser docente) y que estimulan, en consecuencia, el desarrollo de la identidad docente (Milton et al., 2025; Granero-Gallegos et al., 2025; López-García et al., 2022). Por el contrario, un clima disempowering reducirá los procesos cognitivos desarrollados por los docentes en formación, como la intención de ser docente o el compromiso académico, obstaculizando la construcción de una identidad docente sólida (Milton et al., 2025; Granero-Gallegos et al., 2024; López-García et al., 2023).
Compromiso académico
El compromiso académico ha sido conceptualizado como el estado afectivo y mental positivo relacionado con el trabajo académico y que involucra intención, interés y esfuerzo invertido por los estudiantes en el proceso de aprendizaje (Schaufeli et al., 2006). El marco conceptual propuesto por Schaufeli et al. (2006) operativizó el compromiso académico a través de tres dimensiones: i) vigor (i.e., percepción de elevados niveles de energía en el aprendizaje), ii) dedicación (i.e., percepción de involucración en las tareas académicas), y iii) absorción (i.e., percepción de altos grados de inmersión que se manifiestan en cualquier tarea académica). Concretamente, la investigación en el ámbito de la formación docente ha evidenciado el rol del compromiso académico como consecuencia de los climas de aula (López-García et al., 2022), así como antecedente de conductas futuras (i.e., intención de ser docente) (López-García et al., 2023). Sin embargo, a pesar de que ha sido ampliamente utilizado en el contexto de la formación docente y su influencia ha sido contrastada en el proceso de desarrollo de una identidad profesional (Pittaway y Moss, 2013), hasta donde alcanza nuestro conocimiento, ningún estudio ha evaluado su posible influencia positiva sobre la identidad docente, a pesar de su relevancia en los programas de formación docente.
Intención de ser docente
La intención de ser docente hace referencia al grado de planificación y esfuerzo que el profesorado en formación emplea para trabajar como docente (Fishbein y Ajzen, 2010). Siguiendo el marco teórico de la Teoría del Comportamiento Planificado, Fishbein y Ajzen (2010) postularon que la intención conductual representa un antecedente inmediato del grado de esfuerzo de una persona para actuar. En este sentido, la intención de ser docente viene influenciada por: i) las creencias conductuales hacia la valoración conductual positiva o negativa de la docencia; ii) las creencias normativas que dan lugar a la presión social percibida a la hora de realizar determinadas conductas; iii) las creencias de control conductual percibido asociado a un comportamiento futuro. La evidencia científica en el ámbito de la formación docente ha examinado el rol que tiene la intención de ser docente, tanto como antecesor de climas de aula (Granero-Gallegos et al., 2024), como precursor de elementos cognitivos determinantes en el proceso de formación (López-García et al., 2023). Sin embargo, hasta donde alcanza nuestro conocimiento, no existen estudios que hayan examinado el rol de la intención de ser docentes como precursor de la intención conductual capaz de desarrollar identidad profesional en profesorado en formación de EF, existiendo una limitación en la literatura científica, lo que representa una relevante contribución de la presente investigación.
Identidad profesional docente
La identidad docente ha sido conceptualizada como un constructo teórico que permite posicionarnos como docentes frente a otros individuos y que engloba diferentes actividades, así como procesos de categorización e identificación (Gray y Morton, 2018). En este sentido, una identidad profesional consolidada desarrolla un compromiso con la profesión docente capaz de experimentar un desarrollo profesional continuo, integrar prácticas educativas innovadoras y adaptarse a situaciones adversas (Beijaard et al., 2009). Por ello, autores como Gray y Morton (2018) plantean la construcción de la identidad profesional como un proceso de constante aceptación y construcción de su rol, caracterizado por una continua negociación entre las influencias externas y la persona (Reeves, 2018). De esta manera, la identidad docente no es un constructo estático, sino fluctuante, dependiente de diferentes factores (p. ej., psicológicos, sociales, personales, etc.), e influenciada por diferentes percepciones sobre ellos (Day, 2011). Por ello, en el proceso de formación docente debemos comprender la identidad como un constructo dinámico que evoluciona continuamente a través de la interacción de rasgos internos (personales) e influencias externas (contextuales). Escasos estudios, como el de Rubio-Valdivia et al. (2024), han tratado de comprender la interacción de los rasgos internos, y tan solo el estudio de Wong y Liu (2024) ha tratado de comprender la construcción de la identidad docente desde la perspectiva de la TAD. Por ello, añadir evidencia a la comprensión de la construcción de la identidad docente desde la perspectiva de los docentes en formación de EF, representa una importante contribución, dado que este estudio aportará evidencias sobre cómo los efectos del clima de aula generado por el docente inciden en el desarrollo de la identidad profesional del futuro profesorado.
El presente estudio
Dada la importancia de la identidad, tanto en su formación como en el desarrollo de la profesión docente, el análisis de los factores sociales capaces de desarrollar la identidad profesional docente resulta relevante para su estudio. Además, hasta donde alcanza nuestro conocimiento, no existe ningún estudio que haya tenido en cuenta la conceptualización multidimensional de Duda y Appleton (2016) para abordar la influencia de los climas (dis)empowering sobre la identidad profesional docente. Por ello, el objetivo de la presente investigación es analizar la mediación del compromiso académico y la intención de ser docente entre los climas (dis)empowering y la identidad docente en profesorado en formación inicial. Teniendo en cuenta los postulados de la TAD y la TML, así como los estudios previos, se crea un modelo hipotetizado (véase la Figura 1) para examinar las relaciones expuestas. Para la descripción del presente estudio se utiliza la iniciativa Strengthening the Reporting of Observational Studies in Epidemiology (STROBE; von Elm et al., 2008; Sánchez-Martín et al., 2024a).

Método
Diseño
El presente estudio siguió un diseño observacional y transversal. En la investigación participaron estudiantes del Máster en Profesorado de Educación Secundaria (MAES) de ocho universidades públicas andaluzas. Para la participación se tuvieron en cuenta los siguientes criterios de inclusión: i) asistir regularmente y de forma presencial a la docencia; ii) estar cursando los estudios del MAES durante el curso 2021/2022 en la especialidad de EF. Criterios de exclusión: i) no completar el cuestionario en su totalidad; ii) no dar el consentimiento informado para el tratamiento de los datos.
Instrumentos
Clima (dis)empowering creado por el formador del profesorado
Se utilizó el Educator-Created Empowering and Disempowering Climate Questionnaire (ECEDMCQ; Granero-Gallegos et al., 2024). El ECEDMCQ cuenta con 21 ítems que componen cinco factores: apoyo a la autonomía (cinco ítems, p. ej., “Mi profesor/a ha ofrecido diferentes oportunidades y opciones”), apoyo social (tres ítems, p. ej., “Mi profesor/a ha escuchado abiertamente y no ha juzgado los sentimientos personales”), clima hacia la tarea (cuatro ítems, p. ej., “El profesor espera que aprendamos nuevas habilidades y obtengamos nuevos conocimientos y habilidades”), control (seis ítems, p. ej., “Mi profesor/a ha sido menos amable con quienes no se esforzaron por ver las cosas a su manera”), y clima hacia el ego (tres ítems, p. ej., “El profesor anima a los estudiantes a superar a los demás”). La escala tiene un rango de respuesta tipo Likert entre 1 (Totalmente en desacuerdo) y 5 (Totalmente de acuerdo).
Compromiso Académico
Se usó la versión española de la Utrecht Work Engagement Student Scale (UWES-SS; Schaufeli et al., 2002). La UWES-SS cuenta con 17 ítems que componen tres factores: vigor (seis ítems; p. ej., «Soy fuerte y enérgico/a en mis estudios”), dedicación (cinco ítems; p. ej., “Mis estudios son estimulantes e inspiradores”), y absorción (seis ítems; p. ej., “Estoy inmerso/a y concentrado/a en mis estudios”). La escala tiene un rango de respuesta tipo Likert entre 1 (Completamente en desacuerdo) y 5 (Completamente de acuerdo). En este trabajo se utilizó la escala como un factor de orden superior, como se ha realizado en trabajos anteriores (López-García et al., 2022).
Intención de elegir la docencia como carrera
Se utilizó la versión española de la The Future Teaching Intention Scale (FTIS; Burgueño et al., 2022), basada en Fishbein y Ajzen (2010). Este instrumento incluye tres ítems (p. ej., “Estoy decidido a trabajar como profesor en los próximos 3 años”), para medir la intención futura de ser docente por parte del profesorado en formación inicial. La escala tiene un rango de respuesta tipo Likert de 1 (Totalmente improbable) a 7 (Extremadamente probable)
Identidad Profesional Docente (IPD)
Se usó la versión española (Granero-Gallegos et al., 2025) de la Student Teachers Professional Identity Scale, de Fisherman y Weiss (2008) para medir la identidad docente. Este instrumento está compuesto por un total de nueve ítems (p. ej., “Ser profesor es una parte importante de mi vida”) con un rango de respuesta tipo Likert de 1 (Completamente en desacuerdo) a 5 (Completamente de acuerdo).
Procedimiento
En primer lugar, se contactó con los responsables académicos del MAES de cada universidad para solicitar colaboración e informar acerca del objetivo y características del proyecto. Seguidamente, se contactó con los estudiantes vía email para cumplimentar el cuestionario online. En el formulario se informó sobre el objetivo del estudio, el anonimato de las respuestas y la forma de cumplimentar las escalas. Además, se explicó la posibilidad de abandonar el estudio en cualquier momento sin repercusión en el desarrollo de su desempeño académico. Para garantizar la calidad de las respuestas online, se configuró el cuestionario de modo que no fuera posible dejar preguntas sin responder, con el fin de evitar datos incompletos. También se estableció un tiempo mínimo razonable para detectar cumplimentaciones excesivamente rápidas, y se supervisaron los patrones de respuesta en busca de inconsistencias. Se minimizaron los riesgos de respuestas automatizadas mediante la distribución cerrada del enlace únicamente a direcciones institucionales. Por último, un total de 478 respuestas fueron registradas y dieron su consentimiento informado antes de rellenar el cuestionario. El presente estudio siguió la Declaración de Helsinki y el protocolo fue aprobado por el Comité de Bioética de la Universidad de Almería (Ref.:UALBIO2021/009).
Tamaño muestral
Se realizó un análisis a priori del tamaño muestral para dar respuesta al objetivo del estudio con el software Free Statistics Calculator (v.4.0). Un mínimo de 472 estudiantes era necesario para detectar tamaños del efecto de f2 = .20, con una potencia estadística del 90 %, y un nivel de significancia de α = .05, en un modelo de ecuaciones estructurales (SEM) con cinco variables latentes y 20 variables observables.
Análisis estadístico
Se utilizó SPSS (v.29) para calcular los estadísticos descriptivos, la asimetría, la curtosis, la fiabilidad (omega de McDonald) y las correlaciones entre factores (Ibáñez-López et al., 2024). Las relaciones predictivas hipotetizadas de los climas (dis)empowering sobre la identidad docente, con la mediación múltiple del compromiso académico y la intención de ser docente, se testearon a través de un SEM de variables latentes realizado con AMOS (v.29), (Sánchez-Martín et al., 2024b).
El análisis fue realizado con el método de dos pasos. Primero, se examinó el modelo saturado, relacionando todas las dimensiones entre sí y, en el segundo paso, se evaluaron las relaciones predictivas del modelo hipotetizado. En el SEM, la universidad de procedencia y el género actuaron como covariables, y los modelos se evaluaron teniendo en cuenta los siguientes índices de bondad de ajuste: valores de la ratio ji cuadrado/grados de libertad (χ2/gl), TLI (Tucker–Lewis Index), CFI (Comparative Fit Index), RMSEA (Root Mean Square Error of Approximation) con su intervalo de confianza del 90 %(IC), y SRMR (Standardized Root Mean Square Residual). Se consideran aceptables los valores de < 5.0 en la ratio χ2/gl > .90 en CFI y TLI, < .08 en RMSEA y SRMR (Tabachnick y Fidell, 2021).
Además, se utilizó el método maximun likelihood con el procedimiento de bootstrapping para 5000 remuestreos debido a la falta de normalidad multivariante (coeficiente de Mardia = 134.15; p < .001) (Kline, 2023). Se estimaron los efectos indirectos y su IC 95 % con la técnica de bootstrapping, y se consideró significativo(p < .05) el efecto indirecto si su IC 95 % no incluía el valor cero (Shrout y Bolger, 2002). El omega de McDonald (w) mostró un buen nivel de fiabilidad con valores > .70 (Viladrich et al., 2017).
Por último, se consideró la varianza explicada (R2) como tamaño del efecto (ES; Dominguez-Lara, 2017), considerando valores < 0.02 como pequeños, próximos a 0.13 como medianos, y > 0.26 como grandes. Además, se utilizaron los IC 95 % de R2, para asegurar que ningún valor fuera menor del mínimo exigido para su interpretación (.02).
Resultados
Participantes
Participaron 478 estudiantes (44.8 % mujeres, 54.8 % hombres y 0.2 % otro género) del MAES en la especialidad de EF, con edades comprendidas entre 21 y 47 años (M = 27.09; DT = 6.32), de varias universidades públicas. Los datos se recopilaron en mayo de 2022, y no presentan valores perdidos.
Análisis preliminares
La Tabla 1 muestra los estadísticos descriptivos de las diferentes variables, así como los valores de fiabilidad (w) y correlaciones entre las dimensiones.

Análisis principales
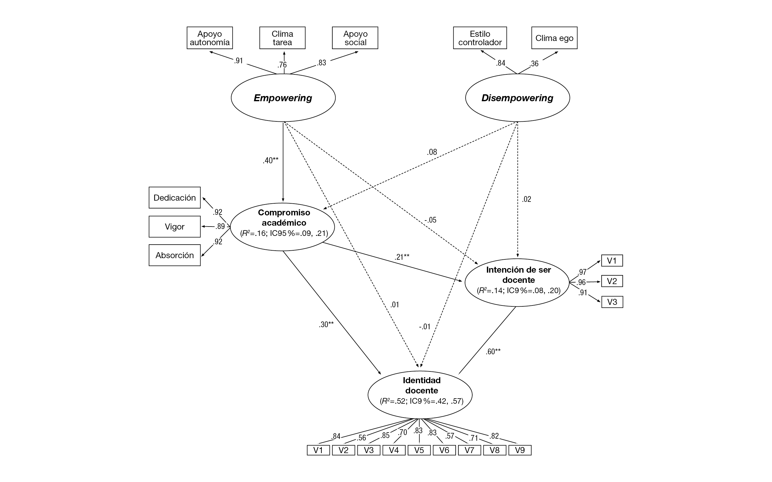
En el paso 1, el modelo SEM presentó unos índices de bondad de ajuste aceptables: χ2/gl = 2.62, p < .001; CFI = .96; TLI = .95; RMSEA = .058 (IC 90 % = .052; .065), SRMR = .047. Asimismo, en el paso 2, el SEM hipotetizado presentó un ajuste similar y aceptable: χ2/gl = 2.61, p < .001; CFI = .96; TLI = .95; RMSEA = .058 (IC 90 % = .052; .065), SRMR = .047. La varianza explicada fue del 52 % para la identidad docente (i.e., grande), del 16 % para el compromiso académico (i.e., mediano) y del 14 % para la intención de ser docente (i.e., mediano), lo cual indica un nivel adecuado de explicación para las variables latentes consideradas (Dominguez-Lara, 2017).
En el modelo (Figura 2) se comprueba la importancia del compromiso académico como variable mediadora entre el clima empowering y la identidad docente. No se establecen relaciones directas predictivas significativas entre el clima disempowering y el resto de las variables incluidas en el SEM (compromiso académico, p = .088; intención de ser docente, p = .527; identidad docente, p = .560). Tampoco es significativa la relación directa entre el clima empowering y la identidad docente (p = .869), así como con la intención de ser docente (p = .346). En el SEM, se produce una relación predictiva directa significativa y positiva entre el clima empowering y el compromiso académico (p < .001), así como entre el compromiso y la intención de ser docente (p < .001) y entre la intención de ser docente y la identidad docente (p < .001). Como se puede comprobar, el compromiso es una variable importante para la mejora de la identidad docente, mediando significativa y positivamente entre el clima empowering y la identidad docente (β = .12; p < .001). Finalmente, en la Figura 2 se muestran los IC 9 % de R2 y se confirma que se pueden tomar como medidas de ES (Dominguez-Lara, 2017), siendo estos valores de ES elevados.

Nota. **p < .001. Las líneas discontinuas representan relaciones no significativas.
Discusión
El objetivo del presente estudio fue analizar la relación entre los climas motivacionales (dis)empowering y la identidad docente, considerando el rol mediador del compromiso académico y la intención de ser docente en futuro profesorado de EF. Los principales resultados mostraron que el clima empowering tiene un efecto indirecto y positivo sobre la identidad docente, destacando la mediación del compromiso académico y de la intención de ser docente.
Los principales hallazgos del estudio revelaron que los climas motivacionales (dis)empowering no predicen de forma directa la identidad personal docente entre los futuros docentes de EF. Estos resultados, inconsistentes con estudios previos (Day, 2011), pueden deberse a la falta de efecto que tiene entre estos futuros docentes la influencia socialmente localizada (i.e., clima motivacional) en el desarrollo y construcción de una identidad profesional docente (Martín-Gutiérrez et al., 2014), pues un contexto que desarrolle elementos socio-genéticos extrínsecos, sin pautas de soporte de las influencias personales, no estimulará el desarrollo de la identidad docente. Tal como exponen autores como Beg et al. (2021), se trata de una negociación continua entre las influencias externas y la persona, por lo que los climas (dis)empowering ejercerán influencia si se tienen en cuenta aquellas dimensiones inherentes a la formación educativa. Otra posible explicación de los resultados puede deberse a la naturaleza trasversal de la investigación, pues el estudio de climas socio-contextuales de aula en un único momento del tiempo puede no reflejar suficientemente el desarrollo de la identidad docente. Futuros estudios deberían abordar la influencia de los climas (dis)empowering a lo largo del proceso de formación docente (p. ej., MAES) y comprobar cómo interfieren los climas de aula en la construcción de la identidad profesional docente.
El SEM muestra que el clima empowering predice indirectamente la identidad docente a través de la mediación del compromiso académico, así como la intención de ser docente precedida del compromiso académico. Aunque ambas relaciones de mediación son débiles, el efecto del compromiso entre el empowering y la identidad profesional es superior al efecto mediador de la intención de ser docente precedida por el compromiso académico. Es importante destacar que la relación predictiva del empowering sobre la intención de ser docente no resulta significativa. Según la literatura, la intención de la conducta docente se presenta como un elemento cognitivo de relevancia para la práctica profesional futura en docentes en formación (Burgueño et al., 2022; López-García et al., 2023). Siguiendo la conceptualización de la Teoría del Comportamiento Planificado (Fishbein y Ajzen, 2010), el clima empowering tendría un impacto en el control conductual percibido por el profesorado en formación, provocando un incremento en el antecedente del comportamiento futuro. Sin embargo, nuestros resultados no se ajustan a esta conceptualización, pues es necesario un componente cognitivo que estimule la intención hacia la docencia, como es el compromiso académico (Schaufeli et al., 2002). De esta manera, el compromiso académico actúa como un pilar fundamental, no solo para incrementar la intención hacia la profesión docente, sino también para generar una identificación con la carrera docente.
Siguiendo con el modelo hipotetizado, los resultados revelaron una ausencia de mediación de la intención de ser docente y del compromiso académico entre el disempowering y la identidad docente. Estos resultados no se ajustan a los hallazgos de estudios previos, como el de López-García et al. (2023), que sí subrayan que un clima disempowering en una muestra de profesorado en formación inicial de diferentes especialidades (EF, Historia, Biología, Geología, Matemáticas, etc.) sí predice positivamente la intención de ser docente. Los resultados de nuestro estudio, inconsistente con el anteriormente referenciado, pueden deberse a la influencia del ámbito de conocimiento, en este caso, de EF. Siguiendo a Crum (2012) y Saiz-González et al. (2025), la EF es una materia que no siempre tiene la intención de producir aprendizaje, lo cual provoca en consecuencia que los futuros docentes asuman identidades preestablecidas basadas en constructos arraigados a los cánones sociales, y no desarrolladas por un desempeño de la labor docente (Gray y Morton, 2018). Otra posible explicación a estos hallazgos puede deberse a la falta de una dimensión social (i.e., frialdad) en la concepción teórica de Duda y Appleton (2016) de un clima disempowering. Esta conceptualización teórica de Duda y Appleton (2016) propone un clima empowering comprendido en tres dimensiones (apoyo a la autonomía, clima tarea y apoyo social) y un clima disempowering en dos (clima ego y estilo controlador); por ello, la falta de una dimensión social en el disempowering podría ser consecuencia de que los climas motivacionales menos autodeterminados no desarrollan la identidad docente de los futuros profesores de EF.
Limitaciones y futuras perspectivas
A pesar de su contribución, el presente estudio presenta varias limitaciones. Primero, es importante destacar que este estudio se basa en los autoinformes de los futuros docentes de EF, lo que puede generar respuestas subjetivas sobre los climas motivacionales. Además, este tipo de instrumento puede estar influido por el sesgo de deseabilidad social, especialmente en temáticas sensibles como la identidad docente. Futuras líneas de investigación deberían estudiar la percepción sobre los climas motivacionales, abordando las respuestas del profesorado en formación mediante diferentes instrumentos (entrevistas, grupos de discusión, etc.), así como las respuestas de los propios docentes.
Segundo, se utilizó un muestreo por conveniencia y no aleatorizado, lo que dificulta la interpretación de los resultados, así como su extrapolación al conjunto de la comunidad educativa. Futuras líneas de investigación deberían estudiar el rol de los climas motivacionales sobre la identidad docente en diferentes especialidades de profesorado en formación.
Tercero, no se controlaron variables contextuales relevantes que podrían haber influido en los resultados, como el tipo de formación recibida (por ejemplo, modalidad presencial o en línea) o las características del profesorado universitario responsable de la docencia.
Cuarto, autores como Granero-Gallegos et al. (2024) y Espinoza-Gutiérrez et al. (2024) exponen la versatilidad de los procesos motivacionales en el profesorado en formación; por ello, futuros estudios deberían establecer diseños longitudinales que examinen las fluctuaciones de los procesos motivacionales sobre la identidad profesional docente.
Implicaciones prácticas
Los hallazgos del presente estudio permiten profundizar y ampliar el conocimiento del rol que tienen los climas motivacionales en el desarrollo de la identidad docente del profesorado en formación inicial de EF. Estos resultados amplían la evidencia científica para que, en los programas de formación docente, se recomiende a los formadores de EF el uso de un clima motivacional empowering. Además, los formadores de este futuro profesorado deberían recibir formación acerca de cómo aplicar un clima empowering capaz de estimular el desarrollo de la identidad docente.
Para establecer un clima empowering (Véase Appleton et al., 2016), los formadores de docentes de EF deberían aplicar estrategias que incluyan, entre otros aspectos: el uso de un soporte social hacia los estudiantes (p. ej., estableciendo regularmente programas de mentoría), la promoción de la autodeterminación en el aprendizaje (p. ej., brindando posibilidad de elección), y el fomento de un entorno orientado a las tareas de aprendizaje (p. ej., explicando la utilidad subyacente de la actividad propuesta), (García-Fariña y Vázquez-Manrique, 2025; Ocete et al., 2025).
Los hallazgos del presente estudio sugieren que la generación y el uso de estas estrategias motivacionales podrían promover el desarrollo de conductas cognitivas e intencionales y, en consecuencia, el desarrollo de una identidad profesional docente. En este sentido, el desarrollo de estrategias específicas de aprendizaje, como el Aprendizaje y Servicio (Service-Learnig) o el Aprendizaje Basado en Proyectos (Project-Based Learning), capaces de desarrollar habilidades docentes específicas entre el futuro profesorado de EF, ha tenido cada vez más relevancia en la formación docente (Lobo-de-Diego et al., 2024; García-Fariña et al., 2024; Valldecabres y López, 2024).
Conclusiones
Se concluye que, para aumentar la identidad docente del futuro profesorado de EF, es necesario crear contextos en el aula que desarrollen el compromiso académico a través de un clima empowering. Por ello, los formadores de docentes de EF deberían generar un clima de aula empowering basado en la generación de compromiso académico en los estudiantes para promover el desarrollo de una identidad profesional durante su formación como docentes.
Agradecimientos
Este estudio forma parte del Proyecto I+D+I titulado “¿Se relaciona el clima motivacional empowering-disempowering percibido por alumnado de Grado con la intención de ser docente? Un estudio longitudinal con profesorado en formación” (Ref.: P20_00148), financiado por el Plan Andaluz de Investigación, Desarrollo e Innovación (PAIDI 2020) de la Junta de Andalucía.
Referencias
[1] Ames, C. (1992). Classroom: Goals, Structures, and Student Motivation. Journal of Educational Psychology, 84(3), 261–271. doi.org/10.1037/0022-0663.84.3.261
[2] Appleton, P.R., Ntoumanis, N., Quested, E., Viladrich, C., & Duda, J.L. (2016). Initial validation of the coach-created Empowering and Disempowering Motivational Climate Questionnaire (EDMCQ-C). Psychology of Sport and Exercise, 22, 53–65. doi.org/10.1016/j.psychsport.2015.05.008
[3] Beg, S., Fitzpatrick, A., & Lucas, A.M. (2021). Gender Bias in Assessments of Teacher Performance. AEA Papers and Proceedings, 111, 190–195. doi.org/10.1257/pandp.20211126
[4] Beijaard, D., Meijer, P. C., & Verloop, N. (2009). Reconsidering research on teachers’ professional identity. Teaching and Teacher Education, 20(2), 107–128. doi.org/10.1016/j.tate.2003.07.001
[5] Burgueño, R., González-Cutre, D., Sicilia, Á., Alcaraz-Ibáñez, M., & Medina-Casaubón, J. (2022). Is the instructional style of teacher educators related to the teaching intention of pre-service teachers? A self-determination theory perspective-based analysis. Educational Review, 72(7), 1282–1304. doi.org/10.1080/00131911.2021.1890695
[6] Crum, B. (2012). La crisis de identidad de la Educación Física: Diagnóstico y explicación. Educación Física y Ciencia 14, 61-72. In Memoria Académica. www.memoria.fahce.unlp.edu.ar/art_revistas/pr.5667/pr.5667.pdf
[7] Day, C. (2011). Uncertain professional identities: Managing the emotional contexts of teaching. In Day, C., Lee, JK. (Eds), New understandings of teacher’s work: Emotions and educational change, (1st. ed., Vol. 100, pp. 45-64). Springer, Dordrecht. doi.org/10.1007/978-94-007-0545-6_4
[8] Dominguez-Lara, S. (2017). Effect size in regression analysis. Interacciones, 3(1), 3–5. doi.org/10.24016/2017.v3n1.46
[9] Duda, J. L., & Appleton, P. R. (2016). Empowering and disempowering coaching climates: Conceptualization, measurement considerations, and intervention implications. In Raab, M., Wylleman, P., Seiler, R., Elbe, A.M. & Hatzigeorgiadis, A. (Eds.) Sport and exercise psychology research (1st Ed., pp. 373-388). Academic Press. doi.org/10.1016/B978-0-12-803634-1.00017-0
[10] Espinoza-Gutiérrez, R., Baños, R., Calleja-Núñez, J.J., & Granero-Gallegos, A. (2024). Effect of Teaching Style on Academic Self-Concept in Mexican University Students of Physical Education: Multiple Mediation of Basic Psychological Needs and Motivation. Espiral Cuadernos del Profesorado, 17(36), 46–61. doi.org/10.25115/ecp.v17i36.10087
[11] Fishbein, M., & Ajzen, I. (2010). Predicting and changing behavior: The reasoned action approach. In Ajzen, I., Albarracin, D., Hornik, R. (Eds.) Prediction and Change of Health Behavior: Applying the reasoned action approach (1st Ed., pp.3-21). Psychology Press.
[12] Fisherman, S., & Weiss, I. (2008). Consolidation of professional identity by using dilemma among pre-service teachers. Learning and Teaching, 1(1), 31–50. shre.ink/rjep
[13] García-Fariña, A. & Vázquez-Manrique, M. (2025). Communicative profile of physical education teachers in Secondary Education. Apunts Educación Física y Deportes, 161, 23–31. doi.org/10.5672/apunts.2014-0983.es.(2025/3).161.03
[14] García-Fariña, A., Gómez-Rijo, A., Fernández-Cabrera, J. M., & Jiménez-Jiménez, F. (2024). Perception of those responsible for a juvenile justice centreregardinga service-learning experience in physical activity and sports. Espiral. Cuadernos del Profesorado, 17(35), 47–57. doi.org/10.25115/ecp.v17i35.9705
[15] Granero-Gallegos, A., Baena-Extremera, A., Ortiz-Camacho, M.M., & Burgueño, R. (2023). Influence of empowering and disempowering motivational climates on academic self-concept amongst STEM, social studies, language, and physical education pre-service teachers: a test of basic psychological needs. Educational Review, 76(7), 2020-2042. doi.org/10.1080/00131911.2023.2290444
[16] Granero-Gallegos, A., Carrasco-Poyatos, M., Rubio-Valdivia, J.M., & López-García, G. (2025). Adaptation of the teacher-professional identity scale for initial teacher training in physical education, STEM, social-linguistic and artistic fields to the Spanish context. Espiral. Cuadernos del profesorado, 18(38), 49–65. doi.org/10.25115/ecp.v18i38.10199
[17] Granero-Gallegos, A., López-García, G.D., & Burgueño, R. (2024). Predicting the pre-service teachers’ teaching intention from educator-created (dis)empowering climates: A self-determination theory-based longitudinal approach. Revista de Psicodidáctica, 29(2), 118-129. dx.doi.org/10.1016/j.psicoe.2024.01.001
[18] Gray, J. & Morton, T. (2018). Social Interaction and English Language Teacher Identity. Edinburgh University Press.
[19] Ibáñez-López, F. J., Rubio-Aparicio, M., Pedreño-Plana, M., & Sánchez-Martín, M. (2024). Descriptive statistics and basic graphs tutorial to help you succeed in statistical analysis. Espiral. Cuadernos del Profesorado, 17(36), 88–99. doi.org/10.25115/ecp.v17i36.9570
[20] Kline, R.B. (2023). Principles and practice of structural equation modeling (5th ed.). The Guilford Press.
[21] Lobo-de-Diego, F.E., Monjas-Aguado, R., & Manrique-Arribas, J.C. (2024). Experiences of Service-Learning in the initial training of physical education teachers. Espiral. Cuadernos del Profesorado, 17(35), 58–68. doi.org/10.25115/ecp.v17i35.9688
[22] López-García, G. D., Carrasco-Poyatos, M., Burgueño, R., & Granero-Gallegos, A. (2022). Teaching style and academic engagement in pre-service teachers during the COVID-19 lockdown: Mediation of motivational climate. Frontiers in Psychology, 13, 992665. doi.org/10.3389/fpsyg.2022.992665
[23] López-García, G.D., Granero-Gallegos, A., Carrasco-Poyatos, M., & Burgueño, R. (2023). Detrimental effects of disempowering climates on teaching intention in (physical education) initial teacher education. International Journal of Environmental Research and Public Health, 20(1), 878, 8–14. doi.org/10.3390/ijerph20010878
[24] Martín-Gutiérrez, A., Conde-Jiménez, J. & Mayor-Ruiz, C. (2014). La identidad profesional docente del profesorado novel universitario. REDU - Revista de Docencia Universitaria, 12(4), 141–160. doi.org/10.4995/redu.2014.5618
[25] Milton, D., Appleton, P. R., Quested, E., Bryant, A., & Duda, J. L. (2025). Examining the mediating role of motivation in the relationships between teacher-created motivational climates and quality of engagement in secondary school physical education. PloS One, 20(1), e0316729. dx.doi.org/10.1371/journal.pone.0316729
[26] Milton, D., Appleton, P., Bryant, A., & Duda, J. L. (2025). Promoting a More Empowering Motivational Climate in Physical Education: A Mixed-Methods Study on the Impact of a Theory-based Professional Development Programme. Frontiers in Psychology, 16, 1564671. dx.doi.org/10.3389/fpsyg.2025.1564671
[27] Ocete, C., González-Peño, A., Gutiérrez-Suárez, A., & Franco, E. (2025). The effects of a SDT-based training program on teaching styles adapted to inclusive Physical Education. Does previous contact with students with intellectual disabilities matter? Espiral. Cuadernos del Profesorado, 18(37), 1–14. doi.org/10.25115/ecp.v18i37.10242
[28] OECD (2020). TALIS 2018 Results (Volume II): Teachers and School Leaders as Valued Professionals, TALIS, OECD Publishing. Paris. doi.org/10.1787/19cf08df-en
[29] Pittaway, S., & Moss, T. (2013). Dimensions of engagement in teacher education: From theory to practice. Refereed paper presented at ‘Knowledge makers and notice takers: Teacher education research impacting policy and practice’, the annual conference of the Australian Teacher Education Association (ATEA), Brisbane, 30 June–3 July.
[30] Reeves, J. (2018). Teacher Identity. In Liontas, J.I., T. International Association & DelliCarpini, M. (Eds.) The TESOL Encyclopedia of English Language Teaching, (pp. 1-7). Wiley-Blackwell. doi.org/10.1002/9781118784235.eelt0268
[31] Rubio-Valdivia, J. M., Granero-Gallegos, A., Carrasco-Poyatos, M., & López-García, G.D. (2024). The Mediating Role of Teacher Efficacy Between Academic Self-Concept and Teacher Identity Among Pre-Service Physical Education Teachers: Is There a Gender Difference? Behavioral Sciences, 14(11), 1053. dx.doi.org/10.3390/bs14111053
[32] Ryan, R.M., & Deci, E.L. (2017). Self-determination theory. Basic psychological needs in motivation, development and wellness. Guilford Publications. doi.org/10.1521/978.14625/28806
[33] Saiz-González, P., Iglesias, D., Coto-Lousas, J. & Fernandez-Rio, J. (2025). Exploring pre-service teachers’ negative memories of physical education. Espiral. Cuadernos del Profesorado, 18(37), 47–59. doi.org/10.25115/ecp.v18i37.10033
[34] Sánchez-Martín, M., Ponce Gea, A. I., Rubio Aparicio, M., Navarro-Mateu, F., & Olmedo Moreno, E. M. (2024a). A practical approach to quantitative research designs. Espiral. Cuadernos del Profesorado, 17(35). doi.org/10.25115/ecp.v17i35.9725
[35] Sánchez-Martín, M., Olmedo Moreno, E. M., Gutiérrez-Sánchez, M. & Navarro-Mateu, F. (2024b). EQUATOR-Network: a roadmap to improve the quality and transparency of research reporting. Espiral. Cuadernos del Profesorado, 17(35), 108–116. doi.org/10.25115/ecp.v17i35.9529
[36] Schaufeli, W.B., Martínez, I.M., Marqués-Pinto, A., Salanova, M., & Barker, A. (2002). Burnout and engagement in university students a cross-national study. Journal of Cross-Cultural Psychology, 33(5), 464–481. doi.org/10.1177/0022022102033005003
[37] Shrout, P.E., & Bolger, N. (2002). Mediation in experimental and nonexperimental studies: New procedures and recommendations. Psychological Methods, 7(4), 422–445. doi.org/10.1037/1082-989X.7.4.422
[38] Simon, L., Mastagli, M., Girard, S., Bolmont, B., & Hainaut, J. P. (2025). Motivational Climate in Physical Education: How Anxiety and Pleasure Modulate Concentration and Distraction. Journal of Teaching in Physical Education, 1(aop), 1-9. doi.org/10.1123/jtpe.2024-0256
[39] Tabachnick, B.G., & Fidell, L.S. (2021). Using Multivariate Statistics (7th ed.). Pearson
[40] Valldecabres, R., & López, I. (2024). Learning-service in High-school: Systematic review from physical education. Espiral. Cuadernos del Profesorado, 17(35), 33–46. doi.org/10.25115/ecp.v17i35.9659
[41] Viladrich, C., Angulo-Brunet, A., & Doval, E. (2017). A journey around alpha and omega to estimate internal consistency reliability. Annals of Psychology, 33(3), 755–782. doi.org/10.6018/analesps.33.3.268401
[42] Von Elm, E., Altman, D. G., Egger, M., Pocock, S. J., Gøtzsche, P. C., & Vandenbrouckef, J. P. (2007). The Strengthening the Reporting of Observational Studies in Epidemiology (STROBE) Statement: Guidelines for reporting observational studies. Bulletin of the World Health Organization, 85(11), 867–872. doi.org/10.2471/BLT.07.045120
[43] Wong, C.E., & Liu, W.C. (2024). Development of teacher professional identity: perspectives from self-determination theory. European Journal of Teacher Education, 1–19. doi.org/10.1080/02619768.2024.2371981
ISSN: 2014-0983
Recibido: 4 de abril de 2025
Aceptado: 23 de julio de 2025
Publicado: 1 de enero de 2026
Editado por: © Generalitat de Catalunya Departament de la Presidència Institut Nacional d’Educació Física de Catalunya (INEFC)
© Copyright Generalitat de Catalunya (INEFC). Este artículo está disponible en la url https://www.revista-apunts.com/ Este trabajo está bajo la licencia Creative Commons Attribution-NonCommercial-NoDerivatives 4.0 International License. Las imágenes u otro material de terceros en este artículo se incluyen en la licencia Creative Commons del artículo, a menos que se indique lo contrario en la línea de crédito. Si el material no está incluido en la licencia Creative Commons, los usuarios deberán obtener el permiso del titular de la licencia para reproducir el material. Para ver una copia de esta licencia, visite https://creativecommons.org/licenses/by-nc-nd/4.0/deed.es_ES
