Influència dels climes (dis)empowering sobre la identitat docent del professorat en formació inicial d’Educació Física
*Correspondència: Ginés David López-García glopez@um.es
Citació
Granero-Gallegos, A., Carrasco-Poyatos, M., Rubio-Valdivia, J.M. & López-García, G.D., (2026). Influence of (Dis)empowering Climates on the Teaching Identity of Physical Education Pre-service Teachers. Apunts Educación Física y Deportes, 163, 38-46. https://doi.org/10.5672/apunts.2014-0983.es.(2026/1).163.04
Resum
L’objectiu d’aquesta investigació va ser analitzar la mediació del compromís acadèmic i la intenció de ser docent entre els climes (dis)empowering i la identitat professional docent del professorat en formació inicial d’Educació Física. Es va utilitzar un disseny d’investigació observacional i transversal. Hi van participar 478 estudiants universitaris en formació inicial de docents d’Educació Física (44.8 % dones; Medad = 27.09; DT = 6.32). Es van utilitzar les escales de climes motivacionals empowering i disempowering, compromís acadèmic, intenció de ser docent i identitat professional docent i es va fer una anàlisi d’equacions estructurals amb variables latents. Els resultats del model d’equacions posen de manifest la importància del clima motivacional empowering sobre la identitat docent del professorat en formació d’Educació Física, així com la mediació del compromís acadèmic i la intenció de ser docent, mentre que el clima disempowering no prediu la identitat docent. Per això, aquesta investigació ressalta l’interès que té per a docents i investigadors l’ús d’un clima empowering capaç de fomentar el compromís acadèmic, així com la intenció docent com apromotors de la identitat docent en el professorat en formació d’Educació Física.
Paraules clau: compromís acadèmic, formació docent, identitat professional docent, intenció de ser docent, Teoria de l’Autodeterminació, Teoria de les Metes d’Assoliment
Introducció
Hi ha una preocupació creixent en l’àmbit de la formació docent per examinar, analitzar i optimitzar els processos de construcció de la identitat professional per prevenir l’abandonament de la professió docent (OECD, 2020). Més de 30 anys de recerca en l’àmbit docent han abordat noves preguntes d’investigació i enfocaments metodològics per aconseguir comprendre el procés de desenvolupament de la identitat professional. En l’àmbit de la formació docent en general, i en Educació Física (EF) en particular, els diferents enfocaments utilitzats han abordat el desenvolupament de la construcció de la identitat professional des d’una perspectiva psicogenètica basada en l’estudi de característiques internes dels estudiants (Rubio-Valdivia et al., 2024; Granero-Gallegos et al., 2025). D’acord amb l’evidència científica en aquest àmbit, no només les influències personals desenvolupen la construcció d’una identitat docent, sinó que les influències socialment localitzades, com el clima d’aula, també han estat exposades teòricament com a factors clau en aquest procés (Day, 2011). Per tant, i ja que aquestes relacions no han estat comprovades empíricament des d’un enfocament quantitatiu, el present estudi intenta comprendre el rol dels climes motivacionals d’aula a través d’elements cognitius en el desenvolupament de la construcció docent en professorat en formació d’EF.
Climes (dis)empowering
Malgrat que el clima motivacional d’aula ha estat identificat com la peça clau de tots els resultats educatius en estar intrínsecament lligat a la qualitat del procés formatiu (OECD, 2020), tendències educatives recents han manifestat la necessitat de combinar elements provinents de la Teoria de les Metes d’Assoliment (TMA; Ames, 1992), així com de la Teoria de l’Autodeterminació (TAD; Ryan i Deci, 2017). Per estudiar la influència de l’entorn social de l’aula amb més detall, Duda i Appleton (2016) van esbossar una conceptualització jeràrquica, integradora i multidimensional, que incorpora les principals dimensions de l’entorn social dins de la TMA (i.e., climes d’implicació en la tasca i d’implicació en l’ego), així com en la TAD (i.e., suport a l’autonomia, control i suport social). Segons Granero-Gallegos et al. (2023), seguint la conceptualització de Duda i Appleton (2016), un formador de docents crea un clima empowering quan proporciona als docents en formació oportunitats d’elecció (i.e., suport a l’autonomia); estableix criteris interpersonals per a l’èxit basats en el desenvolupament d’habilitats, esforç i cooperació (i.e., clima tasca); i els fa sentir valorats i cuidats com a persones (i.e., suport social). Per contra, un formador de professorat crea un clima disempowering quan estableix relacions interpersonals basades en la rivalitat i competitivitat (i.e., clima ego) i utilitza tàctiques de control i pressió cap al seu alumnat perquè senti, pensi i actuï d’una determinada manera (i.e., control). Basant-nos en la conceptualització multidimensional de Duda i Appleton (2016) i en estudis previs (Simon et al., 2025; Milton, Appleton et al., 2025), el clima empowering desenvoluparia elements cognitius intrínsecs al procés de formació, com el compromís acadèmic, capaços d’estimular intencionalitat cap a la conducta docent (p. ex., la intenció de ser docent) i que, en conseqüència, afavoreixen el desenvolupament de la identitat docent (Milton et al., 2025; Granero-Gallegos et al., 2025; López-García et al., 2022). Per contra, un clima disempowering reduirà els processos cognitius desenvolupats pels docents en formació, com la intenció de ser docent o el compromís acadèmic, obstaculitzant la construcció d’una identitat docent sòlida (Milton et al., 2025; Granero-Gallegos et al., 2024; López-García et al., 2023).
Compromís acadèmic
El compromís acadèmic ha estat conceptualitzat com l’estat afectiu i mental positiu relacionat amb el treball acadèmic i que involucra intenció, interès i esforç invertit pels estudiants en el procés d’aprenentatge (Schaufeli et al., 2006). El marc conceptual proposat per Schaufeli et al. (2006) va operativitzar el compromís acadèmic a través de tres dimensions: i) vigor (i.e., percepció de nivells elevats d’energia en l’aprenentatge), ii) dedicació (i.e., percepció d’involucració en les tasques acadèmiques), i, iii) absorció (i.e., percepció de graus elevats d’immersió que es manifesten en qualsevol tasca acadèmica). Concretament, la investigació en l’àmbit de la formació docent ha evidenciat el rol del compromís acadèmic com a conseqüència dels climes d’aula (López-García et al., 2022), així com a antecedent de conductes futures (i.e., intenció de ser docent) (López-García et al., 2023). Tanmateix, malgrat que ha estat molt utilitzat en el context de la formació docent, i la seva influència ha estat contrastada en el procés de desenvolupament d’una identitat professional (Pittaway i Moss, 2013), fins on arriba el nostre coneixement, cap estudi no ha avaluat la seva possible influència positiva sobre la identitat docent, malgrat la seva rellevància en els programes de formació docent.
Intenció de ser docent
La intenció de ser docent fa referència al grau de planificació i esforç que el professorat en formació utilitza per treballar com a docents (Fishbein i Ajzen, 2010). Seguint el marc teòric de la Teoria del Comportament Planificat, Fishbein i Ajzen (2010) van postular que la intenció conductual representa un antecedent immediat del grau d’esforç d’una persona per actuar. En aquest sentit, la intenció de ser docent ve influïda per: i) les creences conductuals cap a la valoració conductual positiva o negativa de la docència; ii) les creences normatives que donen lloc a la pressió social percebuda a l’hora manifestar determinades conductes; iii) les creences de control conductual percebut associat a un comportament futur. L’evidència científica en l’àmbit de la formació docent ha examinat el rol que té la intenció de ser docent com a antecedent dels climes d’aula (Granero-Gallegos et al., 2024), i com a precursor d’elements cognitius determinants en el procés de formació (López-García et al., 2023). Tanmateix, fins on arriba el nostre coneixement, no hi ha estudis que hagin examinat el rol de la intenció de ser docent com a precursor de la intenció conductual capaç de desenvolupar identitat professional en professorat en formació d’EF. Aquesta absència evidencia una limitació en la literatura científica i, alhora, representa una contribució rellevant de la present investigació.
Identitat professional docent
La identitat docent ha estat conceptualitzada com un constructe teòric que permet posicionar-nos com a docents davant d’altres individus i que engloba diferents activitats, així com processos de categorització i identificació (Gray i Morton, 2018). En aquest sentit, una identitat professional consolidada desenvolupa un compromís amb la professió docent capaç d’experimentar un desenvolupament professional continu, integrar pràctiques educatives innovadores i adaptar-se a situacions adverses (Beijaard et al., 2009). Per això, autors com Gray i Morton (2018) plantegen la construcció de la identitat professional com un procés de constant acceptació i construcció del seu rol, caracteritzat per una contínua negociació entre les influències externes i la persona (Reeves, 2018). D’aquesta manera, la identitat docent no és un constructe estàtic, sinó fluctuant, dependent de diferents factors (p. ex., psicològics, socials, personals, etc.), i influïda per diferents percepcions sobre ells. (Day, 2011). Per això, en el procés de formació docent hem d’entendre la identitat com un constructe dinàmic que evoluciona contínuament a través de la interacció de trets interns (personals) i influències externes (contextuals). Molt pocs estudis, com el de Rubio-Valdivia et al. (2024), han provat d’entendre la interacció dels trets interns, i només l’estudi de Wong i Liu (2024) ha intentat entendre la construcció de la identitat docent des de la perspectiva de la TAD. Per això, aportar evidència a la comprensió de la construcció de la identitat docent des de la perspectiva dels docents en formació d’EF, representa una important contribució, ja que aquest estudi proporcionarà evidències sobre com els efectes del clima d’aula generat pel docent incideixen en el desenvolupament de la identitat professional del futur professorat.
El present estudi
Atesa la importància de la identitat, tant en la seva formació com en el desenvolupament de la professió docent, l’anàlisi dels factors socials capaços de desenvolupar la identitat professional docent resulta rellevant per al seu estudi. A més, segons el que sabem fins ara, no existeix cap estudi que hagi tingut en compte la conceptualització multidimensional de Duda i Appleton (2016) per abordar la influència dels climes (dis)empowering sobre la identitat professional docent. Per això, l’objectiu de la present investigació és analitzar la mediació del compromís acadèmic i la intenció de ser docent entre els climes (dis)empowering i la identitat docent en professorat en formació inicial. Tenint en compte els postulats de la TAD i la TMA, així com els estudis previs, es crea un model hipotetitzat (vegeu la Figura 1) per examinar les relacions exposades. Per a la descripció del present estudi s’utilitza la iniciativa Strengthening the Reporting of Observational Studies in Epidemiology (STROBE; von Elm et al., 2008; Sánchez-Martín et al., 2024a).

Mètode
Disseny
El present estudi va seguir un disseny observacional i transversal. En la investigació hi van participar estudiants del Màster en Professorat d’Educació Secundària (MAES) de vuit universitats públiques andaluses. Per a la participació es van tenir en compte els següents criteris d’inclusió: i) assistir regularment i de forma presencial a la docència; ii) estar cursant els estudis del MAES durant el curs 2021/2022 en l’especialitat d’EF. Criteris d’exclusió: i) no completar el qüestionari en la seva totalitat; ii) no donar el consentiment informat per al tractament de les dades.
Instruments
Clima (dis)empowering creat pel formador del professorat
Es va utilitzar l’Educator-Created Empowering and Disempowering Climate Questionnaire (ECEDMCQ; Granero-Gallegos et al., 2024). L’ECEDMCQ compta amb 21 ítems que componen cinc factors: suport a l’autonomia (cinc ítems, p. ex., “El meu professor ha ofert diferents oportunitats i opcions”), suport social (tres ítems, p. ex., “El meu professor ha escoltat obertament i no ha jutjat els sentiments personals”), clima cap a la tasca (quatre ítems, p. ex., “El professor espera que aprenguem noves habilitats i obtinguem nous coneixements i habilitats”), control (sis ítems, p. ex., “El meu professor ha estat menys amable amb els qui no es van esforçar per veure les coses a la seva manera”), i clima cap a l’ego (tres ítems, p. ex., “El professor anima els estudiants a superar els altres”). L’escala té un rang de resposta tipus Likert entre 1 (Totalment en desacord) i 5 (Totalment d’acord).
Compromís Acadèmic
Es va utilitzar la versió espanyola de la Utrecht Work Engagement Student Scale (UWES-SS; Schaufeli et al., 2002). La UWES-SS compta amb 17 ítems que componen tres factors: vigor (sis ítems; p. ex., “Soc fort i enèrgic/a en els meus estudis”), dedicació (cinc ítems; p. ex., “Els meus estudis són estimulants i inspiradors”), i absorció (sis ítems; p. ex., “Estic immers/a i concentrat/da en els meus estudis”). L’escala té un rang de resposta tipus Likert entre 1 (Completament en desacord) i 5 (Completament d’acord). En aquest treball es va utilitzar l’escala com un factor d’ordre superior, com s’ha fet en treballs anteriors (López-García et al., 2022).
Intenció de triar la docència com a carrera
Es va utilitzar la versió espanyola de la Future Teaching Intention Scale (FTIS; Burgueño et al., 2022), basada en Fishbein i Ajzen (2010). Aquest instrument inclou tres ítems (p. ex., “Estic decidit/da a treballar com a professor/a en els propers 3 anys”), per mesurar la intenció futura de ser docent per part del professorat en formació inicial. L’escala té un rang de resposta tipus Likert entre 1 (Totalment improbable) i 7 (Extremadament probable).
Identitat Professional Docent (IPD)
Es va utilitzar la versió espanyola (Granero-Gallegos et al., 2025) de la Student Teachers Professional Identity Scale, de Fisherman i Weiss (2008) per mesurar la identitat docent. Aquest instrument està compost per un total de nou ítems (p. ex., “Ser professor/a és una part important de la meva vida”) amb un rang de resposta tipus Likert entre 1 (Completament en desacord) i 5 (Completament d’acord).
Procediment
En primer lloc, es va contactar amb els responsables acadèmics del MAES de cada universitat per sol·licitar col·laboració i informar sobre l’objectiu i característiques del projecte. Seguidament, es va contactar amb els estudiants via correu electrònic per emplenar el qüestionari en línia. Al formulari es va informar sobre l’objectiu de l’estudi, l’anonimat de les respostes i la forma d’emplenar les escales. A més, es va explicar la possibilitat d’abandonar l’estudi en qualsevol moment sense que això repercutís en el desenvolupament del seu acompliment acadèmic. Per garantir la qualitat de les respostes en línia, es va configurar el qüestionari de manera que no fos possible deixar preguntes sense respondre, a fi d’evitar dades incompletes. També es va establir un temps mínim raonable per detectar emplenaments excessivament ràpids, i es van supervisar els patrons de resposta a la recerca d’inconsistències. Es van minimitzar els riscos de respostes automatitzades mitjançant la distribució tancada de l’enllaç únicament a adreces institucionals. Finalment, es van registrar un total de 478 respostes i van donar el seu consentiment informat abans d’omplir el qüestionari. El present estudi va seguir la Declaració de Hèlsinki i el protocol va ser aprovat pel Comitè de Bioètica de la Universitat d’Almeria (Ref.:UALBIO2021/009).
Mida mostral
Es va fer una anàlisi a priori de la mida mostral per donar resposta a l’objectiu de l’estudi amb el programari Free Statistics Calculator (v.4.0). Un mínim de 472 estudiants era necessari per detectar mides de l’efecte de f 2 = .20, amb una potència estadística del 90 %, i un nivell de significança de α = .05, en un model d’equacions estructurals (SEM) amb cinc variables latents i 20 variables observables.
Anàlisi estadística
Es va utilitzar SPSS (v.29) per calcular els estadístics descriptius, l’asimetria, la curtosi, la fiabilitat (omega de McDonald) i les correlacions entre factors (Ibáñez-López et al., 2024). Les relacions predictives hipotetitzades dels climes (dis)empowering sobre la identitat docent, amb la mediació múltiple del compromís acadèmic i la intenció de ser docent, es van testejar a través d’un SEM de variables latents fet amb AMOS (v.29), (Sánchez-Martín et al., 2024b).
L’anàlisi es va fer amb el mètode de dos passos. Primer, es va examinar el model saturat, relacionant totes les dimensions entre si i, en el segon pas, es van avaluar les relacions predictives del model hipotetitzat. En el SEM, la universitat de procedència i el gènere van actuar com a covariables, i els models es van avaluar tenint en compte els següents índexs de bondat d’ajustament: valors de la ràtio khi quadrat/graus de llibertat (χ2/gl), TLI (Tucker-Lewis Index), CFI (Comparative Fit Index), RMSEA (Root Mean Square Error of Approximation) amb el seu interval de confiança del 90 %(IC), i SRMR (Standardized Root Mean Square Residual). Es consideren acceptables els valors de < 5.0 en la ràtio χ2/gl > .90 en CFI i TLI, < .08 en RMSEA i SRMR (Tabachnick i Fidell, 2021).
A més, es va utilitzar el mètode maximun likelihood amb el procediment de bootstrapping per a 5000 remostrejos a causa de la falta de normalitat multivariant (coeficient de Mardia = 134.15; p < .001) (Kline, 2023). Es van estimar els efectes indirectes i el seu IC 95 % amb la tècnica de bootstrapping, i es va considerar significatiu (p < .05) l’efecte indirecte si el seu IC 95 % no incloïa el valor zero (Shrout i Bolger, 2002). L’omega de McDonald (w) va mostrar un bon nivell de fiabilitat amb valors > .70 (Viladrich et al., 2017).
Finalment, es va considerar la variància explicada (R2) com a mida de l’efecte (ES; Dominguez-Lara, 2017), considerant valors < 0.02 com a petits, pròxims a 0.13 com a mitjans, i > 0.26 com a grans. A més, es van utilitzar els IC 95 % de R2, per assegurar que cap valor no fos menor del mínim exigit per a la seva interpretació (.02).
Resultats
Participants
Hi van participar 478 estudiants (44.8 % dones, 54.8 % homes i 0.2 % d’un altre gènere) del MAES en l’especialitat d’EF, amb edats compreses entre els 21 i els 47 anys (M = 27.09; DT = 6.32), de diverses universitats públiques. Les dades es van recopilar el maig de 2022, i no presenten valors perduts.
Anàlisis preliminars
La Taula 1 mostra els estadístics descriptius de les diferents variables, així com els valors de fiabilitat (w) i correlacions entre les dimensions.

Anàlisis principals
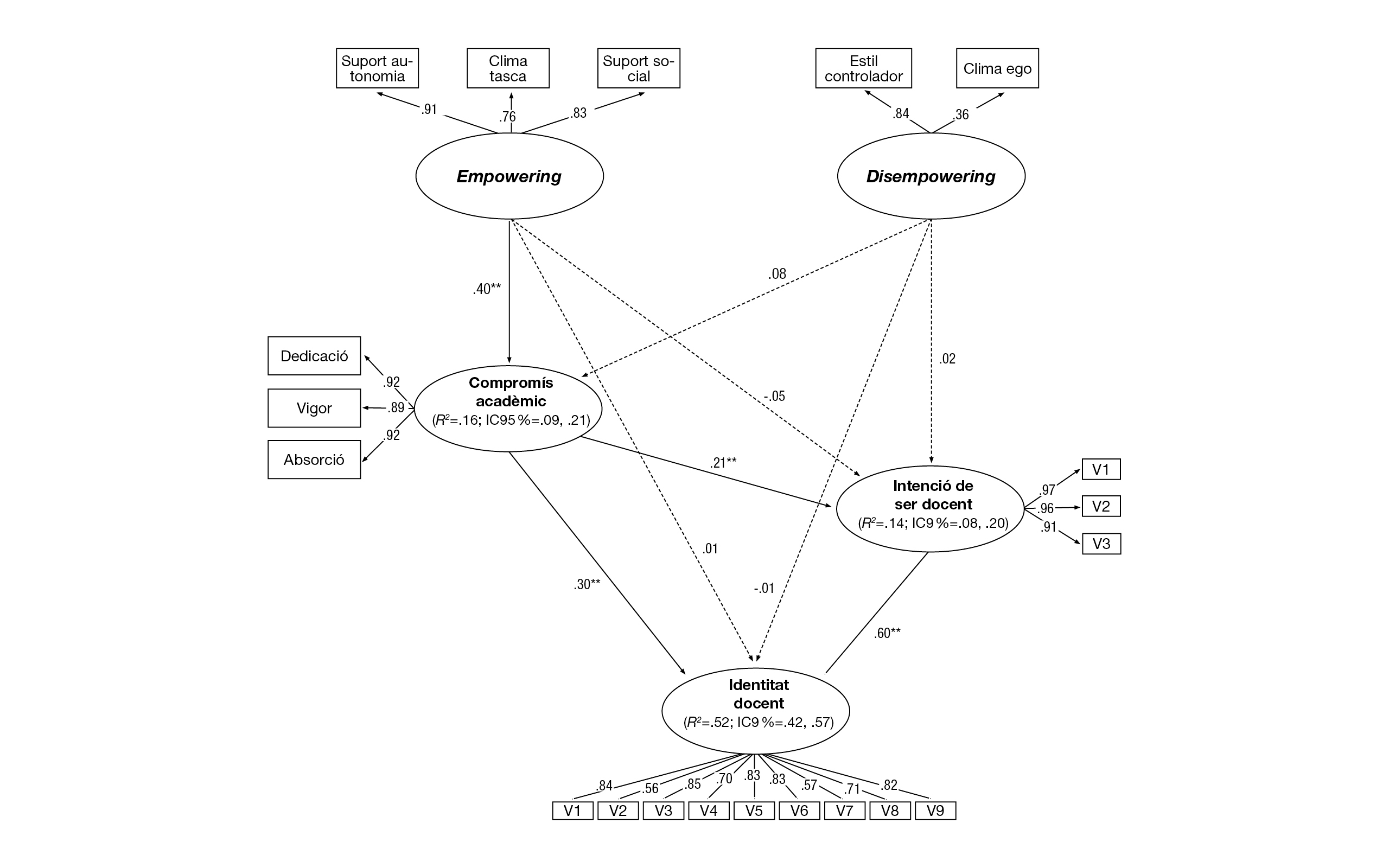
En el pas 1, el model SEM va presentar uns índexs de bondat d’ajustament acceptables: χ2/gl = 2.62, p < .001; CFI = .96; TLI = .95; RMSEA = .058 (IC 90 % = .052; .065), SRMR = .047. Així mateix, en el pas 2, el SEM hipotetitzat va presentar un ajustament similar i acceptable: : χ2/gl = 2.61, p < .001; CFI = .96; TLI = .95; RMSEA = .058 (IC 90 % = .052; .065), SRMR = .047. La variància explicada va ser del 52 % per a la identitat docent (i.e., gran), del 16 % per al compromís acadèmic (i.e., mitjà) i del 14 % per a la intenció de ser docent (i.e., mitjà), la qual cosa indica un nivell adequat d’explicació per a les variables latents considerades (Dominguez-Lara, 2017).
En el model (Figura 2) es comprova la importància del compromís acadèmic com a variable mediadora entre el clima empowering i la identitat docent. No s’estableixen relacions directes predictives significatives entre el clima disempowering i la resta de les variables incloses en el SEM (compromís acadèmic, p = .088; intenció de ser docent, p = .527; identitat docent, p = .560). Tampoc no és significativa la relació directa entre el clima empowering i la identitat docent (p = .869), així com amb la intenció de ser docent (p = .346). En el SEM, es produeix una relació predictiva directa significativa i positiva entre el clima empowering i el compromís acadèmic (p <.001), així com entre el compromís i la intenció de ser docent (p <.001) i entre la intenció de ser docent i la identitat docent (p <.001). Com es pot comprovar, el compromís és una variable important per a la millora de la identitat docent, ja que intervé significativament i positivament entre el clima empowering i la identitat docent (β = .12; p <.001). Finalment, a la Figura 2 es mostren els IC 95 % de R2 i es confirma que es poden prendre com a mesures d’ES (Dominguez-Lara, 2017), essent aquests valors d’ES elevats.

Nota. **p < .001. Les línies discontínues representen relacions no significatives.
Discussió
L’objectiu del present estudi va ser analitzar la relació entre els climes motivacionals (dis)empowering i la identitat docent, considerant el rol mediador del compromís acadèmic i la intenció de ser docent en futur professorat d’EF. Els principals resultats van mostrar que el clima empowering té un efecte indirecte i positiu sobre la identitat docent, destacant la mediació del compromís acadèmic i de la intenció de ser docent.
Les principals troballes de l’estudi van revelar que els climes motivacionals (dis)empowering no prediuen de forma directa la identitat personal docent entre els futurs docents d’EF. Aquests resultats, inconsistents amb estudis previs (Day, 2011), es poden deure a la falta d’efecte que té entre aquests futurs docents la influència socialment localitzada (i.e., clima motivacional) en el desenvolupament i construcció d’una identitat professional docent (Martín-Gutiérrez et al., 2014), ja que un context que desenvolupi elements sociogenètics extrínsecs, sense pautes de suport de les influències personals, no estimularà el desenvolupament de la identitat docent. Tal com exposen autors com Beg et al. (2021), es tracta d’una negociació contínua entre les influències externes i la persona, per la qual cosa els climes (dis)empowering exerciran influència si es tenen en compte aquelles dimensions inherents a la formació educativa. Una altra possible explicació dels resultats es pot deure a la naturalesa transversal de la investigació, ja que l’estudi de climes sociocontextuals d’aula en un únic moment del temps pot no reflectir prou el desenvolupament de la identitat docent. Estudis futurs haurien d’abordar la influència dels climes (dis)empowering al llarg del procés de formació docent (p. ex., MAES) i comprovar com interfereixen els climes d’aula en la construcció de la identitat professional docent.
El SEM mostra que el clima empowering prediu indirectament la identitat docent a través de la mediació del compromís acadèmic, així com la intenció de ser docent precedida del compromís acadèmic. Encara que ambdues relacions de mediació són febles, l’efecte del compromís entre l’empowering i la identitat professional és superior a l’efecte mediador de la intenció de ser docent precedida pel compromís acadèmic. És important destacar que la relació predictiva de l’empowering sobre la intenció de ser docent no resulta significativa. Segons la literatura, la intenció de la conducta docent es presenta com un element cognitiu de rellevància per a la pràctica professional futura en docents en formació (Burgueño et al., 2022; López-García et al., 2023). Seguint la conceptualització de la Teoria del Comportament Planificat (Fishbein i Ajzen, 2010), el clima empowering tindria un impacte en el control conductual percebut pel professorat en formació, provocant un increment en l’antecedent del comportament futur. Tanmateix, els nostres resultats no s’ajusten a aquesta conceptualització, ja que és necessari un component cognitiu que estimuli la intenció cap a la docència, com és el compromís acadèmic (Schaufeli et al., 2002). D’aquesta manera, el compromís acadèmic actua com un pilar fonamental, no només per incrementar la intenció cap a la professió docent, sinó també per generar una identificació amb la carrera docent.
Seguint amb el model hipotetitzat, els resultats van revelar una absència de mediació de la intenció de ser docent i del compromís acadèmic entre el disempowering i la identitat docent. Aquests resultats no s’ajusten a les troballes d’estudis previs, com el de López-García et al. (2023), que sí que subratllen que un clima disempowering en una mostra de professorat en formació inicial de diferents especialitats (EF, Història, Biologia, Geologia, Matemàtiques, etc.) sí que prediu positivament la intenció de ser docent. Els resultats del nostre estudi, inconsistent amb l’anteriorment referenciat, es poden deure a la influència de l’àmbit de coneixement, en aquest cas, d’EF. Seguint a Crum (2012) i Saiz-González et al. (2025), l’EF és una matèria que no sempre té la intenció de produir aprenentatge, fet que provoca que els futurs docents assumeixin identitats preestablertes basades en constructes arrelats als cànons socials, i no desenvolupades per l’acompliment de la tasca docent (Gray i Morton, 2018). Una altra possible explicació a aquestes troballes es pot deure a la falta d’una dimensió social (i.e., fredor) en la concepció teòrica de Duda i Appleton (2016) d’un clima disempowering. Aquesta conceptualització teòrica de Duda i Appleton (2016) proposa un clima empowering comprès en tres dimensions (suport a l’autonomia, clima tasca i suport social) i un clima disempowering en dues (clima ego i estil controlador); per això, la falta d’una dimensió social en el disempowering podria ser conseqüència del fet que els climes motivacionals menys autodeterminats no desenvolupen la identitat docent dels futurs professors d’EF.
Limitacions i futures perspectives
Malgrat la seva contribució, el present estudi presenta diverses limitacions. Primer, és important destacar que aquest estudi es basa en els autoinformes dels futurs docents d’EF, la qual cosa pot generar respostes subjectives sobre els climes motivacionals. A més, aquest tipus d’instrument pot estar influït pel biaix de desitjabilitat social, especialment en temàtiques sensibles com la identitat docent. Futures línies d’investigació haurien d’estudiar la percepció sobre els climes motivacionals, abordant les respostes del professorat en formació mitjançant diferents instruments (entrevistes, grups de discussió, etc.), així com les respostes dels mateixos docents.
Segon, es va utilitzar un mostreig per conveniència i no aleatoritzat, fet que dificulta la interpretació dels resultats, així com la seva extrapolació al conjunt de la comunitat educativa. Futures línies d’investigació haurien d’estudiar el rol dels climes motivacionals sobre la identitat docent en diferents especialitats de professorat en formació.
Tercer, no es van controlar variables contextuals rellevants que podrien haver influït en els resultats, com el tipus de formació rebuda (per exemple, modalitat presencial o en línia) o les característiques del professorat universitari responsable de la docència.
Quart, autors com a Granero-Gallegos et al. (2024) i Espinoza-Gutiérrez et al. (2024) exposen la versatilitat dels processos motivacionals en el professorat en formació; per això, futurs estudis haurien d’establir dissenys longitudinals que examinin les fluctuacions dels processos motivacionals sobre la identitat professional docent.
Implicacions pràctiques
Les troballes del present estudi permeten aprofundir i ampliar el coneixement del rol que tenen els climes motivacionals en el desenvolupament de la identitat docent del professorat en formació inicial d’EF. Aquests resultats amplien l’evidència científica perquè en els programes de formació docent es recomani als formadors d’EF l’ús d’un clima motivacional empowering. A més, els formadors d’aquest futur professorat haurien de rebre formació sobre com aplicar un clima empowering capaç d’estimular el desenvolupament de la identitat docent.
Per establir un clima empowering (vegeu Appleton et al., 2016), els formadors de docents d’EF haurien d’aplicar estratègies que incloguin, entre altres aspectes: l’ús d’un suport social per als estudiants (p. ex., establint regularment programes de mentoria), la promoció de l’autodeterminació en l’aprenentatge (p. ex., brindant la possibilitat d’elecció), i el foment d’un entorn orientat a les tasques d’aprenentatge (p. ex., explicant la utilitat subjacent de l’activitat proposada) (García-Fariña i Vázquez-Manrique, 2025; Ocete et al., 2025).
Les troballes del present estudi suggereixen que la generació i l’ús d’aquestes estratègies motivacionals podrien promoure el desenvolupament de conductes cognitives i intencionals i, en conseqüència, el desenvolupament d’una identitat professional docent. En aquest sentit, el desenvolupament d’estratègies específiques d’aprenentatge, com l’Aprenentatge i Servei (Service-Learnig) o l’Aprenentatge Basat en Projectes (Project-Based Learning), capaços de desenvolupar habilitats docents específiques entre el futur professorat d’EF, ha tingut cada vegada més rellevància en la formació docent (Lobo-de-Diego et al., 2024; García-Fariña et al., 2024; Valldecabres i López, 2024).
Conclusions
Es conclou que, per augmentar la identitat docent del futur professorat d’EF, és necessari crear contextos a l’aula que desenvolupin el compromís acadèmic a través d’un clima empowering. Per això, els formadors de docents d’EF haurien de generar un clima d’aula empowering basat en la generació de compromís acadèmic en els estudiants per promoure el desenvolupament d’una identitat professional durant la seva formació com a docents.
Agraïments
Aquest estudi forma part del Projecte I+D+I titulat “¿Se relaciona el clima motivacional empowering-disempowering percibido por alumnado de Grado con la intención de ser docente? Un estudio longitudinal con profesorado en formación” (Ref.: P20_00148), finançat pel Pla Andalús d’Investigació, Desenvolupament i Innovació (PAIDI 2020) de la Junta d’Andalusia.
Referències
[1] Ames, C. (1992). Classroom: Goals, Structures, and Student Motivation. Journal of Educational Psychology, 84(3), 261–271. doi.org/10.1037/0022-0663.84.3.261
[2] Appleton, P.R., Ntoumanis, N., Quested, E., Viladrich, C., & Duda, J.L. (2016). Initial validation of the coach-created Empowering and Disempowering Motivational Climate Questionnaire (EDMCQ-C). Psychology of Sport and Exercise, 22, 53–65. doi.org/10.1016/j.psychsport.2015.05.008
[3] Beg, S., Fitzpatrick, A., & Lucas, A.M. (2021). Gender Bias in Assessments of Teacher Performance. AEA Papers and Proceedings, 111, 190–195. doi.org/10.1257/pandp.20211126
[4] Beijaard, D., Meijer, P. C., & Verloop, N. (2009). Reconsidering research on teachers’ professional identity. Teaching and Teacher Education, 20(2), 107–128. doi.org/10.1016/j.tate.2003.07.001
[5] Burgueño, R., González-Cutre, D., Sicilia, Á., Alcaraz-Ibáñez, M., & Medina-Casaubón, J. (2022). Is the instructional style of teacher educators related to the teaching intention of pre-service teachers? A self-determination theory perspective-based analysis. Educational Review, 72(7), 1282–1304. doi.org/10.1080/00131911.2021.1890695
[6] Crum, B. (2012). La crisis de identidad de la Educación Física: Diagnóstico y explicación. Educación Física y Ciencia 14, 61-72. In Memoria Académica. www.memoria.fahce.unlp.edu.ar/art_revistas/pr.5667/pr.5667.pdf
[7] Day, C. (2011). Uncertain professional identities: Managing the emotional contexts of teaching. In Day, C., Lee, JK. (Eds), New understandings of teacher’s work: Emotions and educational change, (1st. ed., Vol. 100, pp. 45-64). Springer, Dordrecht. doi.org/10.1007/978-94-007-0545-6_4
[8] Dominguez-Lara, S. (2017). Effect size in regression analysis. Interacciones, 3(1), 3–5. doi.org/10.24016/2017.v3n1.46
[9] Duda, J. L., & Appleton, P. R. (2016). Empowering and disempowering coaching climates: Conceptualization, measurement considerations, and intervention implications. In Raab, M., Wylleman, P., Seiler, R., Elbe, A.M. & Hatzigeorgiadis, A. (Eds.) Sport and exercise psychology research (1st Ed., pp. 373-388). Academic Press. doi.org/10.1016/B978-0-12-803634-1.00017-0
[10] Espinoza-Gutiérrez, R., Baños, R., Calleja-Núñez, J.J., & Granero-Gallegos, A. (2024). Effect of Teaching Style on Academic Self-Concept in Mexican University Students of Physical Education: Multiple Mediation of Basic Psychological Needs and Motivation. Espiral Cuadernos del Profesorado, 17(36), 46–61. doi.org/10.25115/ecp.v17i36.10087
[11] Fishbein, M., & Ajzen, I. (2010). Predicting and changing behavior: The reasoned action approach. In Ajzen, I., Albarracin, D., Hornik, R. (Eds.) Prediction and Change of Health Behavior: Applying the reasoned action approach (1st Ed., pp.3-21). Psychology Press.
[12] Fisherman, S., & Weiss, I. (2008). Consolidation of professional identity by using dilemma among pre-service teachers. Learning and Teaching, 1(1), 31–50. shre.ink/rjep
[13] García-Fariña, A. & Vázquez-Manrique, M. (2025). Communicative profile of physical education teachers in Secondary Education. Apunts Educación Física y Deportes, 161, 23–31. doi.org/10.5672/apunts.2014-0983.es.(2025/3).161.03
[14] García-Fariña, A., Gómez-Rijo, A., Fernández-Cabrera, J. M., & Jiménez-Jiménez, F. (2024). Perception of those responsible for a juvenile justice centreregardinga service-learning experience in physical activity and sports. Espiral. Cuadernos del Profesorado, 17(35), 47–57. doi.org/10.25115/ecp.v17i35.9705
[15] Granero-Gallegos, A., Baena-Extremera, A., Ortiz-Camacho, M.M., & Burgueño, R. (2023). Influence of empowering and disempowering motivational climates on academic self-concept amongst STEM, social studies, language, and physical education pre-service teachers: a test of basic psychological needs. Educational Review, 76(7), 2020-2042. doi.org/10.1080/00131911.2023.2290444
[16] Granero-Gallegos, A., Carrasco-Poyatos, M., Rubio-Valdivia, J.M., & López-García, G. (2025). Adaptation of the teacher-professional identity scale for initial teacher training in physical education, STEM, social-linguistic and artistic fields to the Spanish context. Espiral. Cuadernos del profesorado, 18(38), 49–65. doi.org/10.25115/ecp.v18i38.10199
[17] Granero-Gallegos, A., López-García, G.D., & Burgueño, R. (2024). Predicting the pre-service teachers’ teaching intention from educator-created (dis)empowering climates: A self-determination theory-based longitudinal approach. Revista de Psicodidáctica, 29(2), 118-129. dx.doi.org/10.1016/j.psicoe.2024.01.001
[18] Gray, J. & Morton, T. (2018). Social Interaction and English Language Teacher Identity. Edinburgh University Press.
[19] Ibáñez-López, F. J., Rubio-Aparicio, M., Pedreño-Plana, M., & Sánchez-Martín, M. (2024). Descriptive statistics and basic graphs tutorial to help you succeed in statistical analysis. Espiral. Cuadernos del Profesorado, 17(36), 88–99. doi.org/10.25115/ecp.v17i36.9570
[20] Kline, R.B. (2023). Principles and practice of structural equation modeling (5th ed.). The Guilford Press.
[21] Lobo-de-Diego, F.E., Monjas-Aguado, R., & Manrique-Arribas, J.C. (2024). Experiences of Service-Learning in the initial training of physical education teachers. Espiral. Cuadernos del Profesorado, 17(35), 58–68. doi.org/10.25115/ecp.v17i35.9688
[22] López-García, G. D., Carrasco-Poyatos, M., Burgueño, R., & Granero-Gallegos, A. (2022). Teaching style and academic engagement in pre-service teachers during the COVID-19 lockdown: Mediation of motivational climate. Frontiers in Psychology, 13, 992665. doi.org/10.3389/fpsyg.2022.992665
[23] López-García, G.D., Granero-Gallegos, A., Carrasco-Poyatos, M., & Burgueño, R. (2023). Detrimental effects of disempowering climates on teaching intention in (physical education) initial teacher education. International Journal of Environmental Research and Public Health, 20(1), 878, 8–14. doi.org/10.3390/ijerph20010878
[24] Martín-Gutiérrez, A., Conde-Jiménez, J. & Mayor-Ruiz, C. (2014). La identidad profesional docente del profesorado novel universitario. REDU - Revista de Docencia Universitaria, 12(4), 141–160. doi.org/10.4995/redu.2014.5618
[25] Milton, D., Appleton, P. R., Quested, E., Bryant, A., & Duda, J. L. (2025). Examining the mediating role of motivation in the relationships between teacher-created motivational climates and quality of engagement in secondary school physical education. PloS One, 20(1), e0316729. dx.doi.org/10.1371/journal.pone.0316729
[26] Milton, D., Appleton, P., Bryant, A., & Duda, J. L. (2025). Promoting a More Empowering Motivational Climate in Physical Education: A Mixed-Methods Study on the Impact of a Theory-based Professional Development Programme. Frontiers in Psychology, 16, 1564671. dx.doi.org/10.3389/fpsyg.2025.1564671
[27] Ocete, C., González-Peño, A., Gutiérrez-Suárez, A., & Franco, E. (2025). The effects of a SDT-based training program on teaching styles adapted to inclusive Physical Education. Does previous contact with students with intellectual disabilities matter? Espiral. Cuadernos del Profesorado, 18(37), 1–14. doi.org/10.25115/ecp.v18i37.10242
[28] OECD (2020). TALIS 2018 Results (Volume II): Teachers and School Leaders as Valued Professionals, TALIS, OECD Publishing. Paris. doi.org/10.1787/19cf08df-en
[29] Pittaway, S., & Moss, T. (2013). Dimensions of engagement in teacher education: From theory to practice. Refereed paper presented at ‘Knowledge makers and notice takers: Teacher education research impacting policy and practice’, the annual conference of the Australian Teacher Education Association (ATEA), Brisbane, 30 June–3 July.
[30] Reeves, J. (2018). Teacher Identity. In Liontas, J.I., T. International Association & DelliCarpini, M. (Eds.) The TESOL Encyclopedia of English Language Teaching, (pp. 1-7). Wiley-Blackwell. doi.org/10.1002/9781118784235.eelt0268
[31] Rubio-Valdivia, J. M., Granero-Gallegos, A., Carrasco-Poyatos, M., & López-García, G.D. (2024). The Mediating Role of Teacher Efficacy Between Academic Self-Concept and Teacher Identity Among Pre-Service Physical Education Teachers: Is There a Gender Difference? Behavioral Sciences, 14(11), 1053. dx.doi.org/10.3390/bs14111053
[32] Ryan, R.M., & Deci, E.L. (2017). Self-determination theory. Basic psychological needs in motivation, development and wellness. Guilford Publications. doi.org/10.1521/978.14625/28806
[33] Saiz-González, P., Iglesias, D., Coto-Lousas, J. & Fernandez-Rio, J. (2025). Exploring pre-service teachers’ negative memories of physical education. Espiral. Cuadernos del Profesorado, 18(37), 47–59. doi.org/10.25115/ecp.v18i37.10033
[34] Sánchez-Martín, M., Ponce Gea, A. I., Rubio Aparicio, M., Navarro-Mateu, F., & Olmedo Moreno, E. M. (2024a). A practical approach to quantitative research designs. Espiral. Cuadernos del Profesorado, 17(35). doi.org/10.25115/ecp.v17i35.9725
[35] Sánchez-Martín, M., Olmedo Moreno, E. M., Gutiérrez-Sánchez, M. & Navarro-Mateu, F. (2024b). EQUATOR-Network: a roadmap to improve the quality and transparency of research reporting. Espiral. Cuadernos del Profesorado, 17(35), 108–116. doi.org/10.25115/ecp.v17i35.9529
[36] Schaufeli, W.B., Martínez, I.M., Marqués-Pinto, A., Salanova, M., & Barker, A. (2002). Burnout and engagement in university students a cross-national study. Journal of Cross-Cultural Psychology, 33(5), 464–481. doi.org/10.1177/0022022102033005003
[37] Shrout, P.E., & Bolger, N. (2002). Mediation in experimental and nonexperimental studies: New procedures and recommendations. Psychological Methods, 7(4), 422–445. doi.org/10.1037/1082-989X.7.4.422
[38] Simon, L., Mastagli, M., Girard, S., Bolmont, B., & Hainaut, J. P. (2025). Motivational Climate in Physical Education: How Anxiety and Pleasure Modulate Concentration and Distraction. Journal of Teaching in Physical Education, 1(aop), 1-9. doi.org/10.1123/jtpe.2024-0256
[39] Tabachnick, B.G., & Fidell, L.S. (2021). Using Multivariate Statistics (7th ed.). Pearson
[40] Valldecabres, R., & López, I. (2024). Learning-service in High-school: Systematic review from physical education. Espiral. Cuadernos del Profesorado, 17(35), 33–46. doi.org/10.25115/ecp.v17i35.9659
[41] Viladrich, C., Angulo-Brunet, A., & Doval, E. (2017). A journey around alpha and omega to estimate internal consistency reliability. Annals of Psychology, 33(3), 755–782. doi.org/10.6018/analesps.33.3.268401
[42] Von Elm, E., Altman, D. G., Egger, M., Pocock, S. J., Gøtzsche, P. C., & Vandenbrouckef, J. P. (2007). The Strengthening the Reporting of Observational Studies in Epidemiology (STROBE) Statement: Guidelines for reporting observational studies. Bulletin of the World Health Organization, 85(11), 867–872. doi.org/10.2471/BLT.07.045120
[43] Wong, C.E., & Liu, W.C. (2024). Development of teacher professional identity: perspectives from self-determination theory. European Journal of Teacher Education, 1–19. doi.org/10.1080/02619768.2024.2371981
ISSN: 2014-0983
Rebut: 4 d'abril de 2025
Acceptat: 23 de juliol de 2025
Publicat: 1 de gener de 2026
Editat per: © Generalitat de Catalunya Departament de la Presidència Institut Nacional d’Educació Física de Catalunya (INEFC)
© Copyright Generalitat de Catalunya (INEFC). Aquest article està disponible a la url https://www.revista-apunts.com/. Aquest treball està publicat sota una llicència Internacional de Creative Commons Reconeixement 4.0. Les imatges o qualsevol altre material de tercers d’aquest article estan incloses a la llicència Creative Commons de l’article, tret que s’indiqui el contrari a la línia de crèdit; si el material no s’inclou sota la llicència Creative Commons, els usuaris hauran d’obtenir el permís del titular de la llicència per reproduir el material. Per veure una còpia d’aquesta llicència, visiteu https://creativecommons.org/licenses/by/4.0/deed.ca
