Journal
Publishing Team
Indexing
Publication Standards
Submit Article
Search Archive
English
Català
Español
busqueda
English
Català
Español
Journal
Publishing Team
Indexing
Publication Standards
Submit Article
Search Archive
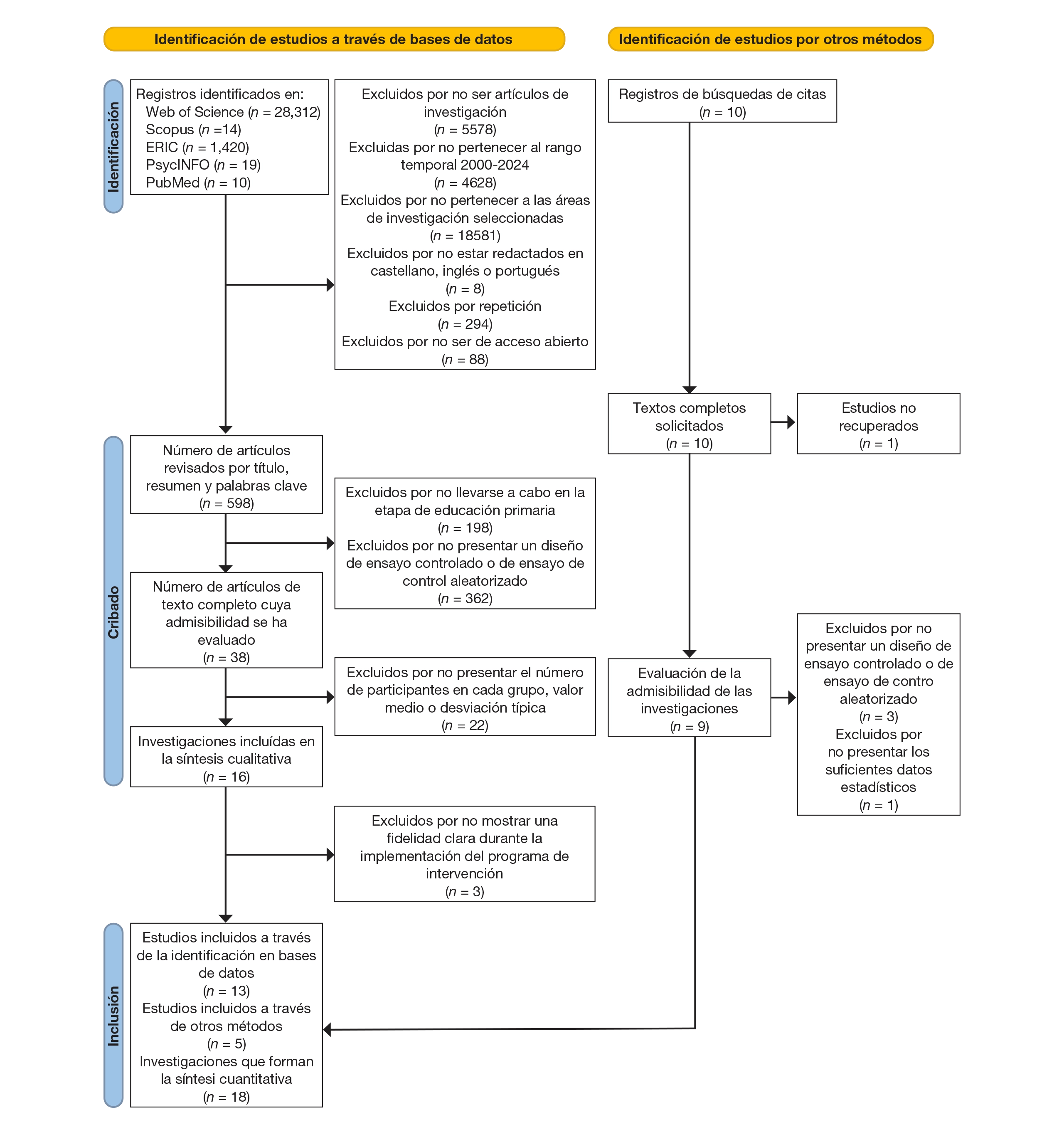
164-03-CAST-FIGURA-1
Back to the article