Revista
Equipo Editorial
Indexación
Normas de publicación
Enviar artículo
Consultar Archivo
Español
Català
English
busqueda
Español
Català
English
Revista
Equipo Editorial
Indexación
Normas de publicación
Enviar artículo
Consultar Archivo
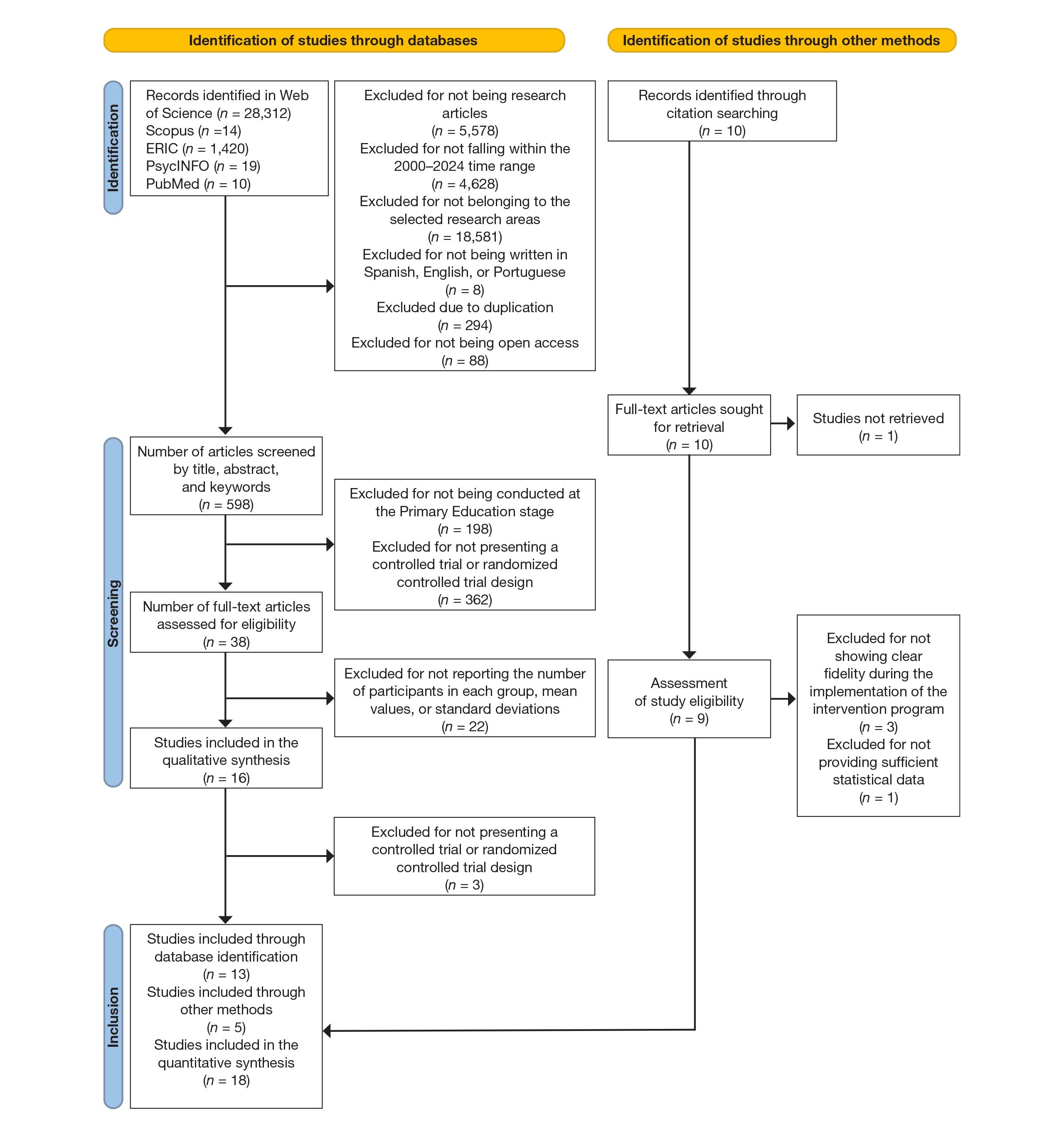
FIGURA-1-164-03-ENG
Volver al artículo